保時捷推電動車,搶新市場一杯羹

  據科技日報消息,保時捷發佈了全新電動概念車Mission E。該車配有保時捷全新的800V超級充電技術,可以在15分鐘內充電80%。   Mission E全新概念車採用純電動設計,前後兩臺電動機分別驅動前後輪,形成四輪驅動系統,兩臺電動機總功率達到447kw,百公里加速僅需3.5秒,單次充電行駛里程約500公里。Mission E採用大量的空氣動力學套件,按照車身重心設計在底部安裝全新的鋰離子電池組等措施,加上130mm的最小離地間隙,都為該車的操控性起著重要作用。

本站聲明:網站內容來源於EnergyTrend https://www.energytrend.com.tw/ev/,如有侵權,請聯繫我們,我們將及時處理

【其他文章推薦】

※如何讓商品強力曝光呢? 網頁設計公司幫您建置最吸引人的網站,提高曝光率!!

網頁設計一頭霧水??該從何著手呢? 找到專業技術的網頁設計公司,幫您輕鬆架站!

※想知道最厲害的台北網頁設計公司推薦台中網頁設計公司推薦專業設計師”嚨底家”!!

Unity中用Mesh畫一個圓環

Probuider

前幾天在做一個小項目的時候,用到了Unity自帶的一個包其中的Arch生成1/4圓。

挺好玩的,可以在直接Unity中根據需要用Mesh定製生成圖形,而不用建模軟件。

但是存在一個小問題,就是在使用的時候他的中心點是在生成圖形的左下角。

旋轉的時候不符合我的需求,我想要的是生成的時候旋轉中心在圓心的位置,所以準備自己定製一個。

目標

關於生成圖形的原理可以參考這篇文章,講得雖然不算很詳細,但足夠了解基本概念了。

目標是生成下面圖中的一個1/4空心圓柱體

我們切換到Wireframe模式下,可以看出它是有一個一個的頂點,並通過一條條的直線連接起來。那麼我們如何確定這些頂點和線的位置呢?

小目標-生成一個面

其實很簡單的,我們一步一步慢慢來。一次生成一整個會有點麻煩,我們可以一面一面來。只要生成了第一個面,其他的面也是類似的方法生成就好。

在前面我們提到了我們要的是生成一個圓柱體,圓柱體一個的重要性質就是可以由一個圓形疊加產生,也就是只要我們生成一個圓形,就完成了大部分的工作。

我們知道3D建模就是由一個一個的三角形組合成的,所以我們要用三角形來模擬來一個空心的圓。

在Probuilder中生成這樣一個空心圓柱體用的是Arch,它有幾個參數,分別是
\(\color{#1E90FF}{Radius}\) 半徑,圓心到最外圈的距離
\(\color{#1E90FF}{Thickness}\) 厚度,圓心到最外圈的距離-圓心到最內圈的距離
\(\color{#1E90FF}{Depth}\) 深度
\(\color{#1E90FF}{NumberOfSides}\) 由多少個面組成,面越多越平滑,性能也越差
\(\color{#1E90FF}{DrawArchDegrees}\) 總共繪製的角度

\(\color{#1E90FF}{NumberOfSides}\)中的面是指由兩個三角形一頭一尾拼成的梯形,多個頭大腳小的梯形拼在一起便成了我們需要的圓形。

原理已經知道了,那下一步只要確定三角形頂點的位置就OK了。至於如何確定三角形頂點的位置,我們可以再看下這張圖。

是不是瞬間清晰明了,紅線的交匯處就是圓心的位置,数字則是每個頂點的編號。

我們假設圓心在原點,数字0-1所在的線為180度線。\(\color{#1E90FF}{Increment}\) = \(\color{#1E90FF}{DrawArchDegrees}\)/\(\color{#1E90FF}{NumberOfSides}\)就是線與線之間的角度。每條線的角度可以由\(\color{#1E90FF}{180-Increment*i}\)得到。i為第幾條線。

線上的點可以由\(\color{#1E90FF}{y = r* sinθ, y = r* cosθ}\)得到。

        //頂點坐標
        vertexList.Clear();
        float incrementAngle = DrawArchDegrees / NumberOfSides;
        //小於等於是因為n+1條線才能組成n個面
        for (int i = 0; i <= NumberOfSides; i++)
        {
            float angle = 180 - i * incrementAngle;
            float innerX = (Radius - Thickness) * Mathf.Cos(angle * Mathf.Deg2Rad);
            float innerY = (Radius - Thickness) * Mathf.Sin(angle * Mathf.Deg2Rad);
            vertexList.Add(new Vector3(innerX, innerY, 0));
            float outsideX = Radius * Mathf.Cos(angle * Mathf.Deg2Rad);
            float outsideY = Radius * Mathf.Sin(angle * Mathf.Deg2Rad);
            vertexList.Add(new Vector3(outsideX, outsideY, 0));
        }

在上面的代碼中我們已經計算出了頂點的位置,下一步我們要做的是按順序插入三角形頂點的位置。從這篇文章中我們可以知道,只有是三角形是正面的情況下才會被渲染。

而正反面可以通過法線的朝向進行判斷,向外的面就是正面,相反的就是背面。

在Unity中,法線的朝向可以由左手法則得到。拿出左手,伸直,拇指與其他四個指頭垂直,然後四指彎曲,指尖朝向循環的方向,拇指就指向法線的方向。

也就是說在上圖中,我們想渲染三角形,順序應該是類似這樣的012,321, 234, 543。

        //三角形索引
        triangleList.Clear();
        int direction = 1;
        for (int i = 0; i < NumberOfSides * 2; i++)
        {
            int[] triangleIndexs = getTriangleIndexs(i, direction);
            direction *= -1;
            for (int j = 0; j < triangleIndexs.Length; j++)
            {
                triangleList.Add(triangleIndexs[j]);
            }
        }

\(\color{#F08080}{getTriangleIndexs}\)代碼如下

    int[] getTriangleIndexs(int index, int direction)
    {
        int[] triangleIndexs = new int[3] { 0,1,2};
        for (int i = 0; i < triangleIndexs.Length; i++)
        {
            triangleIndexs[i] += index;
        }
        if (direction == -1)
        {
            int temp = triangleIndexs[0];
            triangleIndexs[0] = triangleIndexs[2];
            triangleIndexs[2] = temp;
        }
        return triangleIndexs;
    }

至於uv坐標就更簡單了,把內圈頂點uv坐標中的Y固定為0,外圈頂點uv坐標中的Y固定為1,而x坐標由\(\color{#1E90FF}{1/NumberOfSides}\)得到:

    //UV索引
    uvList.Clear();
    for (int i = 0; i <= NumberOfSides; i++)
    {
        float angle = 180 - i * incrementAngle;
        float littleX = (1.0f / NumberOfSides) * i;
        uvList.Add(new Vector2(littleX, 0));
        float bigX = (1.0f / NumberOfSides) * i;
        uvList.Add(new Vector2(bigX, 1));
    }

完整代碼如下:

using System.Collections;
using System.Collections.Generic;
using UnityEngine;

//[RequireComponent(typeof(MeshFilter))]
//[RequireComponent(typeof(MeshRenderer))]
//[ExecuteInEditMode]
public class DrawArch : MonoBehaviour
{
    public float Radius = 20.0f;                //外圈的半徑
    public float Thickness = 10.0f;             //厚度,外圈半徑減去內圈半徑
    public float Depth = 1.0f;                  //厚度
    public float NumberOfSides = 30.0f;         //由多少個面組成
    public float DrawArchDegrees = 90.0f;       //要繪畫多長
    public Material archMaterial = null;
    
    private List<Vector3> vertexList = new List<Vector3>();
    private List<int> triangleList = new List<int>();
    private List<Vector2> uvList = new List<Vector2>();

    // Start is called before the first frame update
    void Start()
    {
        GenerateVertex();
    }

    void GenerateVertex()
    {
        //頂點坐標
        vertexList.Clear();
        float incrementAngle = DrawArchDegrees / NumberOfSides;
        //小於等於是因為n+1條線才能組成n個面
        for (int i = 0; i <= NumberOfSides; i++)
        {
            float angle = 180 - i * incrementAngle;
            float innerX = (Radius - Thickness) * Mathf.Cos(angle * Mathf.Deg2Rad);
            float innerY = (Radius - Thickness) * Mathf.Sin(angle * Mathf.Deg2Rad);
            vertexList.Add(new Vector3(innerX, innerY, 0));
            float outsideX = Radius * Mathf.Cos(angle * Mathf.Deg2Rad);
            float outsideY = Radius * Mathf.Sin(angle * Mathf.Deg2Rad);
            vertexList.Add(new Vector3(outsideX, outsideY, 0));
        }

        //三角形索引
        triangleList.Clear();
        int direction = 1;
        for (int i = 0; i < NumberOfSides * 2; i++)
        {
            int[] triangleIndexs = getTriangleIndexs(i, direction);
            direction *= -1;
            for (int j = 0; j < triangleIndexs.Length; j++)
            {
                triangleList.Add(triangleIndexs[j]);
            }
        }

        //UV索引
        uvList.Clear();
        for (int i = 0; i <= NumberOfSides; i++)
        {
            float angle = 180 - i * incrementAngle;
            float littleX = (1.0f / NumberOfSides) * i;
            uvList.Add(new Vector2(littleX, 0));
            float bigX = (1.0f / NumberOfSides) * i;
            uvList.Add(new Vector2(bigX, 1));
        }
        Mesh mesh = new Mesh()
        {
            vertices = vertexList.ToArray(),
            uv = uvList.ToArray(),
            triangles = triangleList.ToArray(),
        };

        mesh.RecalculateNormals();
        gameObject.AddComponent<MeshFilter>().mesh = mesh;
        gameObject.AddComponent<MeshRenderer>().material = archMaterial;
    }

    int[] getTriangleIndexs(int index, int direction)
    {
        int[] triangleIndexs = new int[3] { 0,1,2};
        for (int i = 0; i < triangleIndexs.Length; i++)
        {
            triangleIndexs[i] += index;
        }
        if (direction == -1)
        {
            int temp = triangleIndexs[0];
            triangleIndexs[0] = triangleIndexs[2];
            triangleIndexs[2] = temp;
        }
        return triangleIndexs;
    }
}

未完待續。。。

本站聲明:網站內容來源於博客園,如有侵權,請聯繫我們,我們將及時處理

【其他文章推薦】

※為什麼 USB CONNECTOR 是電子產業重要的元件?

網頁設計一頭霧水??該從何著手呢? 找到專業技術的網頁設計公司,幫您輕鬆架站!

※想要讓你的商品成為最夯、最多人討論的話題?網頁設計公司讓你強力曝光

※想知道最厲害的台北網頁設計公司推薦台中網頁設計公司推薦專業設計師”嚨底家”!!

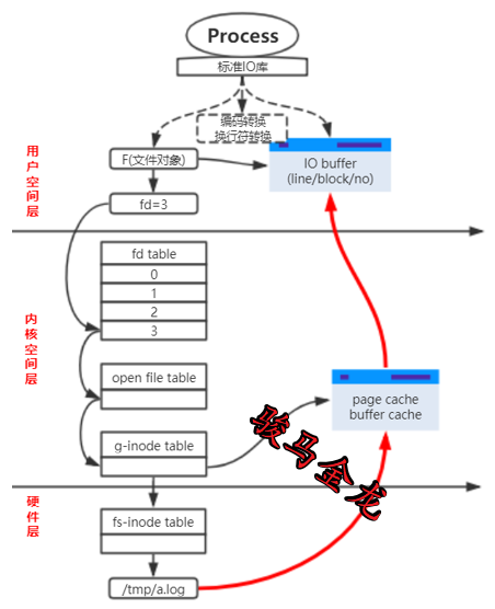
每天3分鐘操作系統修鍊秘籍(13):兩個緩衝空間Kernel Buffer和IO Buffer

兩個緩衝空間:kernel buffer和io buffer

先看一張圖,稍後將圍繞這張圖展開描述。圖中的fd table、open file table以及兩個inode table都可以不用理解,只需要知道它們體現出來的文件描述符和磁盤文件之間的對應關係:文件描述符fd(例如圖中的fd=3)是對應磁盤上文件的。

在Linux下,我們經常會在IO操作時不可避免的涉及到文件描述符,因為Linux下的所有IO操作都是通過文件描述符來完成的。但是,文件描述符是一個非常底層的概念,通過它操作的數據,都是二進制數據,所以通過文件描述符完成IO的模式通常也稱為裸IO(Raw IO)。而且,直接通過底層的文件描述符進行編程會比較麻煩,因為是二進制數據,它缺少很多功能,比如無法指定編碼,無法指定換行符(換行符有多種:\n、\n\r、\r)等等。注意fd是用戶空間的,它僅僅是一個數值而已,並不是想象中感覺比較底層就在內核空間。

所以,現代高級語言(比如C、Python、Java、Golang)都提供了比文件描述符更高一層次的標準IO庫,比如C的標準IO庫是stdio,Python的標準IO庫是IO模塊,等等。使用這些標準IO庫中的函數進行IO操作時,都會使用比文件描述符更高一層次的對象,例如C中稱為IO流(io stream),其它面向對象的語言中一般稱為IO對象,為了方便說明,這裏統稱為IO對象。上圖中的F就是文件對象。

標準IO庫可以看作是文件描述符的更高層次的封裝,提供了比文件描述符操作IO更多的功能。例如,可以在IO對象上指定編碼、指定換行符,此外還在用戶空間提供了一個標準IO庫的緩衝空間,通常可稱為stdio bufferIO buffer,而這些功能在文件描述符上都是沒有的。另外,標準IO庫既然是高層封裝,當然也會提供用戶不使用這些功能(比如不使用IO Buffer),而是直接使用文件描述符,那麼這時候的文件對象就相當於是文件描述符了,這時候的IO操作模式也就是裸IO模式。

所有從硬件讀取或寫入到硬件的數據,默認都會經過操作系統維護的這個Kernel Buffer。正如上圖中描述的是讀數據過程。

例如,cat進程想要讀取a.log文件,cat進程是用戶空間進程,它自身沒有權限打開文件以及讀文件數據,它只能通過系統調用的方式陷入內核,請求操作系統幫助讀取數據,操作系統讀取數據後會將數據放入到page cache(剛才已說明,對於普通文件維護的Kernel buffer稱為page cache或buffer cache)。然後還要將內核空間page cache中的數據拷貝到用戶空間的IO Buffer緩衝空間(因為cat程序的源代碼中使用了標準IO庫stdio),然後cat進程從自己的IO Buffer中讀取數據。這就是整個讀數據的過程。

需要注意的是,雖然這兩段緩衝空間都在內存中,但仍然有拷貝操作,因為內核的內存空間和用戶進程的虛擬內存空間是隔離的,用戶空間進程沒有權限訪問到內核空間的內存,但是內核具有最高權限,允許訪問任何內存地址。換句話說,在將Kernel Buffer的數據拷貝到IO Buffer空間的過程中,需要陷入到內核,OS需要掌控CPU。

此外,Linux也提供了所謂的直接IO模式,只需使用一個稱為O_DIRECT的標記即可,這時會繞過Kernel Buffer,直接將硬件數據拷貝到用戶空間。雖然看上去直接IO少了一個層次的參與感覺性能會更優秀,但實際上並非如此,操作系統為內核緩衝空間做了非常多的優化,使得並不會因此而降低性能。最典型且常見的一個優化是預讀功能,它表示在讀數據時,會比所請求要讀取的數據量多讀一點放入到Kernel Buffer,這樣在下次讀取接下來的一段數據時可以直接從Kernel Buffer中取數據,而無需再和硬件IO交互。所以,使用直接IO模式的場景是非常少的,一般只會在自帶了完整緩衝模型的大型軟件(比如數據庫系統)上可能會使用直接IO模式。

上面所描述的都是讀操作,關於寫操作,這裏不再多花篇幅去描述,整體過程和讀是類似的,都會經過IO Buffer和Kernel Buffer,只是其中一些細節有所不同,如果感興趣,可以閱讀《Linux/Unix系統編程手冊》的第13章。

本站聲明:網站內容來源於博客園,如有侵權,請聯繫我們,我們將及時處理

【其他文章推薦】

※如何讓商品強力曝光呢? 網頁設計公司幫您建置最吸引人的網站,提高曝光率!!

網頁設計一頭霧水??該從何著手呢? 找到專業技術的網頁設計公司,幫您輕鬆架站!

※想知道最厲害的台北網頁設計公司推薦台中網頁設計公司推薦專業設計師”嚨底家”!!

詳解Spring Security的formLogin登錄認證模式

一、formLogin的應用場景

在本專欄之前的文章中,已經給大家介紹過Spring Security的HttpBasic模式,該模式比較簡單,只是進行了通過攜帶Http的Header進行簡單的登錄驗證,而且沒有定製的登錄頁面,所以使用場景比較窄。
對於一個完整的應用系統,與登錄驗證相關的頁面都是高度定製化的,非常美觀而且提供多種登錄方式。這就需要Spring Security支持我們自己定製登錄頁面,也就是本文給大家介紹的formLogin模式登錄認證模式。

準備工作

  • 新建一個Spring Boot 的web應用,引入Spring Security Starter。
  • 準備一個login.html登錄頁面,頁面內容非常簡單,一個from表單、用戶名和密碼輸入框,一個提交按鈕
  • 準備一個首頁index.html,在登錄成功之後需要進入index.html首頁
  • 首頁可以看到syslog(日誌管理)、sysuer(用戶管理)、biz1(業務一)、biz2(業務二)四個頁面超文本鏈接選項。通過controller控制層跳轉頁面,並在對應頁面寫一些標誌性文字即可,不需寫具體業務。

需求

  • 我們希望biz1(業務一)、biz2(業務二)普通的操作用戶user就可以訪問
  • 我們希望管理員可以訪問包括syslog(日誌管理)和sysuser(用戶管理)在內的所有資源

以上就是本文介紹formLogin模式需要進行的準備工作及需求,下面我們就來實現其中的核心的登錄驗證邏輯,準備工作非常簡單請自行實現。(新建spring boot應用,登錄頁面、首頁、四個業務頁面都寫成非常簡單的html即可,不用寫實際業務和樣式。)

二、說明

formLogin模式的三要素:

  • 登錄驗證邏輯
  • 資源訪問控制規則,如:資源權限、角色權限
  • 用戶信息

一般來說,使用權限認證框架的的業務系統登錄驗證邏輯是固定的,而資源訪問控制規則和用戶信息是從數據庫或其他存儲介質靈活加載的。但本文所有的用戶、資源、權限信息都是代碼配置寫死的,旨在為大家介紹formLogin認證模式,如何從數據庫加載權限認證相關信息我還會結合RBAC權限模型再寫文章的。

三、實現formLogin模式基礎配置

首先,我們要繼承WebSecurityConfigurerAdapter ,重寫configure(HttpSecurity http) 方法,該方法用來配置登錄驗證邏輯。請注意看下文代碼中的註釋信息。

@Configuration
public class SecurityConfig extends WebSecurityConfigurerAdapter {

    @Override
    protected void configure(HttpSecurity http) throws Exception {
        http.csrf().disable() //禁用跨站csrf攻擊防禦,後面的章節會專門講解
            .formLogin()
                .loginPage("/login.html")//用戶未登錄時,訪問任何資源都轉跳到該路徑,即登錄頁面
                .loginProcessingUrl("/login")//登錄表單form中action的地址,也就是處理認證請求的路徑
                .usernameParameter("uname")///登錄表單form中用戶名輸入框input的name名,不修改的話默認是username
                .passwordParameter("pword")//form中密碼輸入框input的name名,不修改的話默認是password
                .defaultSuccessUrl("/index")//登錄認證成功后默認轉跳的路徑
                .and()
            .authorizeRequests()
                .antMatchers("/login.html","/login").permitAll()//不需要通過登錄驗證就可以被訪問的資源路徑
                .antMatchers("/biz1").hasAnyAuthority("biz1")  //前面是資源的訪問路徑、後面是資源的名稱或者叫資源ID
                .antMatchers("/biz2").hasAnyAuthority("biz2")
                .antMatchers("/syslog").hasAnyAuthority("syslog")
                .antMatchers("/sysuser").hasAnyAuthority("sysuser")
                .anyRequest().authenticated();
    }
    
}

上面的代碼分為兩部分:

  • 第一部分是formLogin配置段,用於配置登錄驗證邏輯相關的信息。如:登錄頁面、登錄成功頁面、登錄請求處理路徑等。
  • 第二部分是authorizeRequests配置端,用於配置資源的訪問權限。如:開發登錄頁面的permitAll開放訪問,“/biz1”(業務一頁面資源)需要有資源ID為”biz1″的用戶才可以訪問。

這時候,我們通過瀏覽器訪問,隨便測試一個沒有訪問權限的資源,都會跳轉到login.html頁面。

四、實現資源訪問限制的需求

在上文中,我們配置了登錄驗證及資源訪問的權限規則,我們還沒有具體的用戶,下面我們就來配置具體的用戶。重寫WebSecurityConfigurerAdapter的 configure(AuthenticationManagerBuilder auth)方法

public void configure(AuthenticationManagerBuilder auth) throws Exception {
    auth.inMemoryAuthentication()
        .withUser("user").password(passwordEncoder().encode("123456")).authorities("biz1","biz2")
        .and()
        .passwordEncoder(passwordEncoder());//配置BCrypt加密
}

@Bean
public PasswordEncoder passwordEncoder(){
    return new BCryptPasswordEncoder();
}
  • inMemoryAuthentication指的是在內存裏面存儲用戶的身份認證和授權信息。
  • withUser("user")用戶名是user
  • password(passwordEncoder().encode("123456"))密碼是加密之後的123456
  • authorities("biz1","biz2")指的是user用戶擁有資源ID為biz1(業務一)和biz2(業務二)資源的權限

這樣,我們就實現了文首提出的普通用戶只能訪問biz1(業務一)和biz2(業務二)資源的需求。那麼管理員用戶可以訪問所有的資源的配置方式,你會不會呢?同樣的配方、同樣的方式、自己可以嘗試一下哦!

五、靜態資源訪問

在我們的實際開發中,登錄頁面login.html和控制層Controller登錄驗證’/login’都必須無條件的開放。除此之外,一些靜態資源如css、js文件通常也都不需要驗證權限,我們需要將它們的訪問權限也開放出來。下面就是實現的方法:重寫WebSecurityConfigurerAdapter類的configure(WebSecurity web) 方法


   @Override
    public void configure(WebSecurity web) {
        //將項目中靜態資源路徑開放出來
        web.ignoring().antMatchers("/config/**", "/css/**", "/fonts/**", "/img/**", "/js/**");
    }

期待您的關注

  • 博主最近新寫了一本書:
  • 本文轉載註明出處(必須帶連接,不能只轉文字):。

本站聲明:網站內容來源於博客園,如有侵權,請聯繫我們,我們將及時處理

【其他文章推薦】

※為什麼 USB CONNECTOR 是電子產業重要的元件?

網頁設計一頭霧水??該從何著手呢? 找到專業技術的網頁設計公司,幫您輕鬆架站!

※想要讓你的商品成為最夯、最多人討論的話題?網頁設計公司讓你強力曝光

※想知道最厲害的台北網頁設計公司推薦台中網頁設計公司推薦專業設計師”嚨底家”!!

K8S入門系列之集群二進制部署–> master篇(二)

組件版本和配置策略

組件版本

  • Kubernetes 1.16.2
  • Docker 19.03-ce
  • Etcd 3.3.17 https://github.com/etcd-io/etcd/releases/
  • Flanneld 0.11.0 https://github.com/coreos/flannel/releases/

  • 插件:

  • 鏡像倉庫:
    docker registry
    harbor

主要配置策略

  • kube-apiserver:
    使用 keepalived 和 haproxy 實現 3 節點高可用;
    關閉非安全端口 8080 和匿名訪問;
    在安全端口 6443 接收 https 請求;
    嚴格的認證和授權策略 (x509、token、RBAC);
    開啟 bootstrap token 認證,支持 kubelet TLS bootstrapping;
    使用 https 訪問 kubelet、etcd,加密通信;

  • kube-controller-manager:
    3 節點高可用;主備備
    關閉非安全端口,在安全端口 10252 接收 https 請求;
    使用 kubeconfig 訪問 apiserver 的安全端口;
    自動 approve kubelet 證書籤名請求 (CSR),證書過期后自動輪轉;
    各 controller 使用自己的 ServiceAccount 訪問 apiserver;

  • kube-scheduler:
    3 節點高可用;主備備
    使用 kubeconfig 訪問 apiserver 的安全端口;

  • kubelet:
    使用 kubeadm 動態創建 bootstrap token,也可以在 apiserver 中靜態配置;
    使用 TLS bootstrap 機制自動生成 client 和 server 證書,過期后自動輪轉;
    在 KubeletConfiguration 類型的 JSON 文件配置主要參數;
    關閉只讀端口,在安全端口 10250 接收 https 請求,對請求進行認證和授權,拒絕匿名訪問和非授權訪問;
    使用 kubeconfig 訪問 apiserver 的安全端口;

  • kube-proxy:
    使用 kubeconfig 訪問 apiserver 的安全端口;
    在 KubeProxyConfiguration 類型的 JSON 文件配置主要參數;
    使用 ipvs 代理模式;

  • 集群插件:

1. 系統初始化

1.01 系統環境&&基本環境配置

[root@localhost ~]# uname -a
Linux localhost.localdomain 4.18.0-80.11.2.el8_0.x86_64 #1 SMP Tue Sep 24 11:32:19 UTC 2019 x86_64 x86_64 x86_64 GNU/Linux
[root@localhost ~]# cat /etc/redhat-release 
CentOS Linux release 8.0.1905 (Core) 

1.02 修改各個節點的對應hostname, 並分別寫入/etc/hosts

hostnamectl set-hostname k8s-master01
...
# 寫入hosts--> 注意是 >> 表示不改變原有內容追加!
cat>> /etc/hosts <<EOF

192.168.2.201 k8s-master01
192.168.2.202 k8s-master02
192.168.2.203 k8s-master03
192.168.2.11 k8s-node01
192.168.2.12 k8s-node02
EOF

1.03 安裝依賴包和常用工具

yum install wget vim yum-utils net-tools tar chrony curl jq ipvsadm ipset conntrack iptables sysstat libseccomp -y

1.04 所有節點關閉firewalld, dnsmasq, selinux以及swap

# 關閉防火牆並清空防火牆規則
systemctl disable firewalld && systemctl stop firewalld && systemctl status firewalld
iptables -F && iptables -X && iptables -F -t nat && iptables -X -t nat
iptables -P FORWARD ACCEP

# 關閉dnsmasq否則可能導致docker容器無法解析域名!(centos8不存在!)
systemctl disable --now dnsmasq 

# 關閉selinux  --->selinux=disabled 需重啟生效!
setenforce 0 && sed -i 's/^SELINUX=.*/SELINUX=disabled/' /etc/selinux/config

# 關閉swap --->註釋掉swap那一行, 需重啟生效!
swapoff -a && sed -i '/ swap / s/^\(.*\)$/# \1/g' /etc/fstab

1.05 所有節點設置時間同步

timedatectl set-timezone Asia/Shanghai
timedatectl set-local-rtc 0

yum install chrony -y
systemctl enable chronyd && systemctl start chronyd && systemctl status chronyd

1.06 調整內核參數, k8s必備參數!

# 先加載模塊
modprobe br_netfilter
cat> kubernetes.conf <<EOF
net.bridge.bridge-nf-call-iptables=1
net.bridge.bridge-nf-call-ip6tables=1
net.ipv6.conf.all.disable_ipv6=1
net.netfilter.nf_conntrack_max = 6553500
net.nf_conntrack_max = 6553500
net.ipv4.tcp_max_tw_buckets = 4096
EOF
  • net.bridge.bridge-nf-call-iptables=1 二層的網橋在轉發包時也會被iptables的FORWARD規則所過濾
  • net.ipv6.conf.all.disable_ipv6=1 禁用整個系統所有的ipv6接口, 預防觸發docker的bug
  • net.netfilter.nf_conntrack_max 這個默認值是65535,當服務器上的連接超過這個數的時候,系統會將數據包丟掉,直到小於這個值或達到過期時間net.netfilter.nf_conntrack_tcp_timeout_established,默認值432000,5天。期間的數據包都會丟掉。
  • net.ipv4.tcp_max_tw_buckets 這個默認值18000,服務器TIME-WAIT狀態套接字的數量限制,如果超過這個數量, 新來的TIME-WAIT套接字會直接釋放。過多的TIME-WAIT影響服務器性能,根據服務自行設置.
cp kubernetes.conf  /etc/sysctl.d/kubernetes.conf
sysctl -p /etc/sysctl.d/kubernetes.conf

1.07 所有節點創建k8s工作目錄並設置環境變量!

# 在每台機器上創建目錄:
mkdir -p /opt/k8s/{bin,cert,script,kube-apiserver,kube-controller-manager,kube-scheduler,kubelet,kube-proxy}
mkdir -p /opt/etcd/{bin,cert}
mkdir -p /opt/lib/etcd
mkdir -p /opt/flanneld/{bin,cert}
mkdir -p /root/.kube
mkdir -p /var/log/kubernetes

# 在每台機器上添加環境變量:
sh -c "echo 'PATH=/opt/k8s/bin:/opt/etcd/bin:/opt/flanneld/bin:$PATH:$HOME/bin:$JAVA_HOME/bin' >> /etc/profile.d/k8s.sh"

source /etc/profile.d/k8s.sh

1.08 無密碼 ssh 登錄其它節點(為了部署方便!!!)

生成秘鑰對

[root@k8s-master01 ~]# ssh-keygen

將自己的公鑰發給其他服務器

[root@k8s-master01 ~]# ssh-copy-id root@k8s-master01
[root@k8s-master01 ~]# ssh-copy-id root@k8s-master02
[root@k8s-master01 ~]# ssh-copy-id root@k8s-master03

2. 創建CA根證書和密鑰

  • 為確保安全, kubernetes 系統各組件需要使用 x509 證書對通信進行加密和認證。
  • CA (Certificate Authority) 是自簽名的根證書,用來簽名後續創建的其它證書。

2.01 安裝cfssl工具集

[root@k8s-master01 ~]# wget https://pkg.cfssl.org/R1.2/cfssl_linux-amd64
[root@k8s-master01 ~]# mv cfssl_linux-amd64 /opt/k8s/bin/cfssl

[root@k8s-master01 ~]# wget https://pkg.cfssl.org/R1.2/cfssljson_linux-amd64
[root@k8s-master01 ~]# mv cfssljson_linux-amd64 /opt/k8s/bin/cfssljson

[root@k8s-master01 ~]# wget https://pkg.cfssl.org/R1.2/cfssl-certinfo_linux-amd64
[root@k8s-master01 ~]# mv cfssl-certinfo_linux-amd64 /opt/k8s/bin/cfssl-certinfo

chmod +x /opt/k8s/bin/*

2.02 創建根證書CA

  • CA 證書是集群所有節點共享的,只需要創建一個CA證書,後續創建的所有證書都由它簽名。

2.02.01 創建配置文件

  • CA 配置文件用於配置根證書的使用場景 (profile) 和具體參數 (usage,過期時間、服務端認證、客戶端認證、加密等),後續在簽名其它證書時需要指定特定場景。
[root@k8s-master01 ~]# cd /opt/k8s/cert/
[root@k8s-master01 cert]# cat> ca-config.json <<EOF
{
    "signing": {
        "default": {
            "expiry": "876000h"
        },
        "profiles": {
            "kubernetes": {
                "usages": [
                    "signing",
                    "key encipherment",
                    "server auth",
                    "client auth"
                ],
                "expiry": "876000h"
            }
        }
    }
}
EOF
  • signing :表示該證書可用於簽名其它證書,生成的 ca.pem 證書中CA=TRUE;
  • server auth :表示 client 可以用該該證書對 server 提供的證書進行驗證;
  • client auth :表示 server 可以用該該證書對 client 提供的證書進行驗證;

2.02.02 創建證書籤名請求文件

[root@k8s-master01 cert]# cat > ca-csr.json <<EOF
{
    "CN": "kubernetes",
    "key": {
        "algo": "rsa",
        "size": 2048
    },
    "names": [
        {
            "C": "CN",
            "ST": "BeiJing",
            "L": "BeiJing",
            "O": "k8s",
            "OU": "steams"
        }
    ]
}
EOF
  • CN: Common Name ,kube-apiserver 從證書中提取該字段作為請求的用戶名(User Name),瀏覽器使用該字段驗證網站是否合法;
  • O: Organization ,kube-apiserver 從證書中提取該字段作為請求用戶所屬的組(Group);
  • kube-apiserver 將提取的 User、Group 作為 RBAC 授權的用戶標識;

2.02.03 生成CA證書和密鑰

[root@k8s-master01 cert]# cfssl gencert -initca ca-csr.json | cfssljson -bare ca

# 查看是否生成!
[root@k8s-master01 cert]# ls
ca-config.json  ca.csr  ca-csr.json  ca-key.pem  ca.pem

2.02.04 分發證書文件

  • 簡單腳本, 注意傳參! 後期想寫整合腳本的話可以拿來用!
  • 將生成的 CA 證書、秘鑰文件、配置文件拷貝到所有節點的/opt/k8s/cert 目錄下:
[root@k8s-master01 cert]# vi /opt/k8s/script/scp_k8s_cacert.sh 

MASTER_IPS=("$1" "$2" "$3")
for master_ip in ${MASTER_IPS[@]};do
    echo ">>> ${master_ip}"
    scp /opt/k8s/cert/ca*.pem /opt/k8s/cert/ca-config.json root@${master_ip}:/opt/k8s/cert
done
[root@k8s-master01 cert]# bash /opt/k8s/script/scp_k8s_cacert.sh 192.168.2.201 192.168.2.202 192.168.2.203

3. 部署etcd集群

  • etcd 是基於Raft的分佈式key-value存儲系統,由CoreOS開發,常用於服務發現、共享配置以及併發控制(如leader選舉、分佈式鎖等)
  • kubernetes 使用 etcd 存儲所有運行數據。所以部署三節點高可用!

3.01 下載二進制文件

[root@k8s-master01 ~]# wget https://github.com/etcd-io/etcd/releases/download/v3.3.17/etcd-v3.3.17-linux-amd64.tar.gz
[root@k8s-master01 ~]# tar -xvf etcd-v3.3.17-linux-amd64.tar.gz 

3.02 創建etcd證書和密鑰

  • etcd集群要與k8s–>apiserver通信, 所以需要用證書籤名驗證!

3.02.01 創建證書籤名請求

[root@k8s-master01 cert]# cat > /opt/etcd/cert/etcd-csr.json <<EOF
{
    "CN": "etcd",
    "hosts": [
        "127.0.0.1",
        "192.168.2.201",
        "192.168.2.202",
        "192.168.2.203"
    ],
    "key": {
        "algo": "rsa",
        "size": 2048
    },
    "names": [
        {
            "C": "CN",
            "ST": "BeiJing",
            "L": "BeiJing",
            "O": "k8s",
            "OU": "steams"
        }
    ]
}
EOF
  • hosts 字段指定授權使用該證書的 etcd 節點 IP 或域名列表,這裏將 etcd 集群的三個節點 IP 都列在其中

3.02.02 生成證書和私鑰

[root@k8s-master01 ~]# cfssl gencert -ca=/opt/k8s/cert/ca.pem -ca-key=/opt/k8s/cert/ca-key.pem -config=/opt/k8s/cert/ca-config.json -profile=kubernetes /opt/etcd/cert/etcd-csr.json | cfssljson -bare /opt/etcd/cert/etcd

# 查看是否生成!
[root@k8s-master01 ~]# ls /opt/etcd/cert/*
etcd.csr       etcd-csr.json  etcd-key.pem   etcd.pem  

3.02.03 分發生成的證書, 私鑰和etcd安裝文件到各etcd節點

[root@k8s-master01 ~]# vi /opt/k8s/script/scp_etcd.sh

MASTER_IPS=("$1" "$2" "$3")
for master_ip in ${MASTER_IPS[@]};do
        echo ">>> ${master_ip}"
        scp /root/etcd-v3.3.17-linux-amd64/etcd* root@${master_ip}:/opt/etcd/bin
        ssh root@${master_ip} "chmod +x /opt/etcd/bin/*"
        scp /opt/etcd/cert/etcd*.pem root@${master_ip}:/opt/etcd/cert/
done
[root@k8s-master01 ~]# bash /opt/k8s/script/scp_etcd.sh 192.168.2.201 192.168.2.202 192.168.2.203

3.03 創建etcd的systemd unit模板及etcd配置文件

創建etcd的systemd unit模板

[root@k8s-master01 ~]# vi /opt/etcd/etcd.service.template

[Unit]
Description=Etcd Server
After=network.target
After=network-online.target
Wants=network-online.target
Documentation=https://github.com/coreos

[Service]
User=root
Type=notify
WorkingDirectory=/opt/lib/etcd/
ExecStart=/opt/etcd/bin/etcd \
    --data-dir=/opt/lib/etcd \
    --name ##ETCD_NAME## \
    --cert-file=/opt/etcd/cert/etcd.pem \
    --key-file=/opt/etcd/cert/etcd-key.pem \
    --trusted-ca-file=/opt/k8s/cert/ca.pem \
    --peer-cert-file=/opt/etcd/cert/etcd.pem \
    --peer-key-file=/opt/etcd/cert/etcd-key.pem \
    --peer-trusted-ca-file=/opt/k8s/cert/ca.pem \
    --peer-client-cert-auth \
    --client-cert-auth \
    --listen-peer-urls=https://##MASTER_IP##:2380 \
    --initial-advertise-peer-urls=https://##MASTER_IP##:2380 \
    --listen-client-urls=https://##MASTER_IP##:2379,http://127.0.0.1:2379 \
    --advertise-client-urls=https://##MASTER_IP##:2379 \
    --initial-cluster-token=etcd-cluster-0    \
    --initial-cluster=etcd0=https://192.168.2.201:2380,etcd1=https://192.168.2.202:2380,etcd2=https://192.168.2.203:2380 \
    --initial-cluster-state=new    
Restart=on-failure
RestartSec=5
LimitNOFILE=65536
[Install]
WantedBy=multi-user.target
  • 本示例用腳本替換變量–>##ETCD_NAME##, ##MASTER_IP##
  • WorkingDirectory 、 –data-dir:指定工作目錄和數據目錄為/opt/lib/etcd ,需在啟動服務前創建這個目錄;
  • –name :指定各個節點名稱,當 –initial-cluster-state 值為new時, –name的參數值必須位於–initial-cluster 列表中;
  • –cert-file 、 –key-file:etcd server 與 client 通信時使用的證書和私鑰;
  • –trusted-ca-file:簽名 client 證書的 CA 證書,用於驗證 client 證書;
  • –peer-cert-file 、 –peer-key-file:etcd 與 peer 通信使用的證書和私鑰;
  • –peer-trusted-ca-file:簽名 peer 證書的 CA 證書,用於驗證 peer 證書;

3.04 為各節點創建和分發etcd systemd unit文件

[root@k8s-master01 ~]# vi /opt/k8s/script/etcd_service.sh

ETCD_NAMES=("etcd0" "etcd1" "etcd2")
MASTER_IPS=("$1" "$2" "$3")
#替換模板文件中的變量,為各節點創建systemd unit文件
for (( i=0; i < 3; i++ ));do
        sed -e "s/##ETCD_NAME##/${ETCD_NAMES[i]}/g" -e "s/##MASTER_IP##/${MASTER_IPS[i]}/g" /opt/etcd/etcd.service.template > /opt/etcd/etcd-${MASTER_IPS[i]}.service
done
#分發生成的systemd unit和etcd的配置文件:
for master_ip in ${MASTER_IPS[@]};do
        echo ">>> ${master_ip}"
        scp /opt/etcd/etcd-${master_ip}.service root@${master_ip}:/etc/systemd/system/etcd.service
done
[root@k8s-master01 ~]# bash /opt/k8s/script/etcd_service.sh 192.168.2.201 192.168.2.202 192.168.2.203

3.05 啟動etcd服務

[root@k8s-master01 ~]# vi /opt/k8s/script/etcd.sh

MASTER_IPS=("$1" "$2" "$3")
#啟動 etcd 服務
for master_ip in ${MASTER_IPS[@]};do
        echo ">>> ${master_ip}"
        ssh root@${master_ip} "systemctl daemon-reload && systemctl enable etcd && systemctl start etcd"
done
#檢查啟動結果,確保狀態為 active (running)
for master_ip in ${MASTER_IPS[@]};do
        echo ">>> ${master_ip}"
        ssh root@${master_ip} "systemctl status etcd|grep Active"
done
#驗證服務狀態,輸出均為healthy 時表示集群服務正常
for master_ip in ${MASTER_IPS[@]};do
        echo ">>> ${master_ip}"
        ETCDCTL_API=3 /opt/etcd/bin/etcdctl \
            --endpoints=https://${master_ip}:2379 \
            --cacert=/opt/k8s/cert/ca.pem \
            --cert=/opt/etcd/cert/etcd.pem \
            --key=/opt/etcd/cert/etcd-key.pem endpoint health
done 
[root@k8s-master01 ~]# bash /opt/k8s/script/etcd.sh 192.168.2.201 192.168.2.202 192.168.2.203

4. 部署flannel網絡

  • kubernetes要求集群內各節點(包括master節點)能通過Pod網段互聯互通。flannel使用vxlan技術為各節點創建一個可以互通的Pod網絡,使用的端口為UDP 8472,需要開放該端口(如公有雲 AWS 等)。
  • flannel第一次啟動時,從etcd獲取Pod網段信息,為本節點分配一個未使用的 /24段地址,然後創建 flannel.1(也可能是其它名稱) 接口。
  • flannel將分配的Pod網段信息寫入/run/flannel/docker文件,docker後續使用這個文件中的環境變量設置docker0網橋。

4.01 下載flannel二進制文件

[root@k8s-master01 ~]# wget https://github.com/coreos/flannel/releases/download/v0.11.0/flannel-v0.11.0-linux-amd64.tar.gz
[root@k8s-master01 ~]# mkdir flanneld
[root@k8s-master01 ~]# tar -xvf flannel-v0.11.0-linux-amd64.tar.gz -C flanneld

4.02 創建flannel證書和密鑰

  • flannel從etcd集群存取網段分配信息,而etcd集群啟用了雙向x509證書認證,所以需要flanneld 生成證書和私鑰。

4.02.01 創建證書籤名請求

[root@k8s-master01 ~]# cat > /opt/flanneld/cert/flanneld-csr.json <<EOF
{
    "CN": "flanneld",
    "hosts": [],
    "key": {
        "algo": "rsa",
        "size": 2048
    },
    "names": [
        {
            "C": "CN",
            "ST": "BeiJing",
            "L": "BeiJing",
            "O": "k8s",
            "OU": "steams"
        }
    ]
}
EOF
  • 該證書只會被 kubectl 當做 client 證書使用,所以 hosts 字段為空;

4.02.02 生成證書和密鑰

[root@k8s-master01 ~]# cfssl gencert -ca=/opt/k8s/cert/ca.pem -ca-key=/opt/k8s/cert/ca-key.pem -config=/opt/k8s/cert/ca-config.json -profile=kubernetes /opt/flanneld/cert/flanneld-csr.json | cfssljson -bare /opt/flanneld/cert/flanneld

[root@k8s-master01 ~]# ll /opt/flanneld/cert/flanneld*
flanneld.csr       flanneld-csr.json  flanneld-key.pem   flanneld.pem   

4.02.03 將flanneld二進制文件和生成的證書和私鑰分發到所有節點(包含node節點!)

[root@k8s-master01 ~]# vi /opt/k8s/script/scp_flanneld.sh

MASTER_IPS=("$1" "$2" "$3")
for master_ip in ${MASTER_IPS[@]};do
    echo ">>> ${master_ip}"
    scp /root/flanneld/flanneld /root/flanneld/mk-docker-opts.sh root@${master_ip}:/opt/flanneld/bin/
    ssh root@${master_ip} "chmod +x /opt/flanneld/bin/*"
    scp /opt/flanneld/cert/flanneld*.pem root@${master_ip}:/opt/flanneld/cert
done
[root@k8s-master01 ~]# bash /opt/k8s/script/scp_flanneld.sh 192.168.2.201 192.168.2.202 192.168.2.203

4.03 向etcd 寫入集群Pod網段信息

  • flanneld當前版本(v0.11.0)不支持etcd v3,故需使用etcd v2 API寫入配置key和網段數據;
  • 特別注意etcd版本匹配!!!

向etcd 寫入集群Pod網段信息(一個節點操作就可以了!)

[root@k8s-master01 ~]# ETCDCTL_API=2 etcdctl \
--endpoints="https://192.168.2.201:2379,https://192.168.2.202:2379,https://192.168.2.203:2379" \
--ca-file=/opt/k8s/cert/ca.pem \
--cert-file=/opt/flanneld/cert/flanneld.pem \
--key-file=/opt/flanneld/cert/flanneld-key.pem \
set /atomic.io/network/config '{"Network":"10.30.0.0/16","SubnetLen": 24, "Backend": {"Type": "vxlan"}}'

# 返回如下信息(寫入的Pod網段"Network"必須是/16 段地址,必須與kube-controller-manager的--cluster-cidr參數值一致) 
{"Network":"10.30.0.0/16","SubnetLen": 24, "Backend": {"Type": "vxlan"}}

4.04 創建flanneld的systemd unit文件

[root@k8s-master01 ~]# vi /opt/flanneld/flanneld.service.template

[Unit]
Description=Flanneld overlay address etcd agent
After=network.target
After=network-online.target
Wants=network-online.target
After=etcd.service
Before=docker.service

[Service]
Type=notify
ExecStart=/opt/flanneld/bin/flanneld \
-etcd-cafile=/opt/k8s/cert/ca.pem \
-etcd-certfile=/opt/flanneld/cert/flanneld.pem \
-etcd-keyfile=/opt/flanneld/cert/flanneld-key.pem \
-etcd-endpoints=https://192.168.2.201:2379,https://192.168.2.202:2379,https://192.168.2.203:2379 \
-etcd-prefix=/atomic.io/network \
-iface=eth0
ExecStartPost=/opt/flanneld/bin/mk-docker-opts.sh -k DOCKER_NETWORK_OPTIONS -d /run/flannel/docker
Restart=on-failure

[Install]
WantedBy=multi-user.target
RequiredBy=docker.service
  • mk-docker-opts.sh腳本將分配給flanneld的Pod子網網段信息寫入/run/flannel/docker文件,後續docker啟動時使用這個文件中的環境變量配置docker0 網橋;
  • flanneld使用系統缺省路由所在的接口與其它節點通信,對於有多個網絡接口(如內網和公網)的節點,可以用-iface參數指定通信接口,如上面的eth1接口;
  • flanneld 運行時需要 root 權限;

4.05 分發flanneld systemd unit文件到所有節點,啟動並檢查flanneld服務

[root@k8s-master01 ~]# vi /opt/k8s/script/flanneld_service.sh

MASTER_IPS=("$1" "$2" "$3")
for master_ip in ${MASTER_IPS[@]};do
    echo ">>> ${master_ip}"
 #分發 flanneld systemd unit 文件到所有節點
    scp /opt/flanneld/flanneld.service.template root@${master_ip}:/etc/systemd/system/flanneld.service
 #啟動 flanneld 服務
    ssh root@${master_ip} "systemctl daemon-reload && systemctl enable flanneld && systemctl restart flanneld"
 #檢查啟動結果
    ssh root@${master_ip} "systemctl status flanneld|grep Active"
done
[root@k8s-master01 ~]# bash /opt/k8s/script/flanneld_service.sh 192.168.2.201 192.168.2.202 192.168.2.203

4.06 檢查分配給各 flanneld 的 Pod 網段信息

# 查看集群 Pod 網段(/16)
[root@k8s-master01 ~]# ETCDCTL_API=2 etcdctl \
--endpoints="https://192.168.2.201:2379,https://192.168.2.202:2379,https://192.168.2.203:2379" \
--ca-file=/opt/k8s/cert/ca.pem \
--cert-file=/opt/flanneld/cert/flanneld.pem \
--key-file=/opt/flanneld/cert/flanneld-key.pem \
get /atomic.io/network/config
# 輸出:
{"Network":"10.30.0.0/16","SubnetLen": 24, "Backend": {"Type": "vxlan"}}

# 查看已分配的 Pod 子網段列表(/24)
[root@k8s-master01 ~]# ETCDCTL_API=2 etcdctl \
--endpoints="https://192.168.2.201:2379,https://192.168.2.202:2379,https://192.168.2.203:2379" \
--ca-file=/opt/k8s/cert/ca.pem \
--cert-file=/opt/flanneld/cert/flanneld.pem \
--key-file=/opt/flanneld/cert/flanneld-key.pem \
ls /atomic.io/network/subnets
# 輸出:
/atomic.io/network/subnets/10.30.34.0-24
/atomic.io/network/subnets/10.30.41.0-24
/atomic.io/network/subnets/10.30.7.0-24

# 查看某一 Pod 網段對應的節點 IP 和 flannel 接口地址
[root@k8s-master01 ~]# ETCDCTL_API=2 etcdctl \
--endpoints="https://192.168.2.201:2379,https://192.168.2.202:2379,https://192.168.2.203:2379" \
--ca-file=/opt/k8s/cert/ca.pem \
--cert-file=/opt/flanneld/cert/flanneld.pem \
--key-file=/opt/flanneld/cert/flanneld-key.pem \
get /atomic.io/network/subnets/10.30.34.0-24
# 輸出:
{"PublicIP":"192.168.2.202","BackendType":"vxlan","BackendData":{"VtepMAC":"e6:b2:85:07:9f:c0"}}

# 驗證各節點能通過 Pod 網段互通, 注意輸出的pod網段!
[root@k8s-master01 ~]# vi /opt/k8s/script/ping_flanneld.sh
MASTER_IPS=("$1" "$2" "$3")
for master_ip in ${MASTER_IPS[@]};do
    echo ">>> ${master_ip}"
 #在各節點上部署 flannel 后,檢查是否創建了 flannel 接口(名稱可能為 flannel0、flannel.0、flannel.1 等)
    ssh ${master_ip} "/usr/sbin/ip addr show flannel.1|grep -w inet"
 #在各節點上 ping 所有 flannel 接口 IP,確保能通
    ssh ${master_ip} "ping -c 1 10.30.34.0"
    ssh ${master_ip} "ping -c 1 10.30.41.0"
    ssh ${master_ip} "ping -c 1 10.30.7.0"
done
# 運行!
[root@k8s-master01 ~]# bash /opt/k8s/script/ping_flanneld.sh 192.168.2.201 192.168.2.202 192.168.2.203

5. 部署kubectl命令行工具

  • kubectl 是 kubernetes 集群的命令行管理工具
  • kubectl 默認從 ~/.kube/config 文件讀取 kube-apiserver 地址、證書、用戶名等信息,如果沒有配置,執行 kubectl 命令時可能會出錯:
  • 本文檔只需要部署一次,生成的 kubeconfig 文件與機器無關。

5.01 下載kubectl二進制文件, 並分發所有節點(包含node!)

  • kubernetes-server-linux-amd64.tar.gz包含所有組件!
[root@k8s-master01 ~]# wget https://dl.k8s.io/v1.16.2/kubernetes-server-linux-amd64.tar.gz

[root@k8s-master01 ~]# tar -zxvf kubernetes-server-linux-amd64.tar.gz
[root@k8s-master01 ~]# vi /opt/k8s/script/kubectl_environment.sh

MASTER_IPS=("$1" "$2" "$3")
for master_ip in ${MASTER_IPS[@]};do
    echo ">>> ${master_ip}"
    scp /root/kubernetes/server/bin/kubectl root@${master_ip}:/opt/k8s/bin/
done
[root@k8s-master01 ~]# bash /opt/k8s/script/kubectl_environment.sh 192.168.2.201 192.168.2.202 192.168.2.203

5.02 創建 admin 證書和私鑰

  • kubectl 與 apiserver https 安全端口通信,apiserver 對提供的證書進行認證和授權。
  • kubectl 作為集群的管理工具,需要被授予最高權限。這裏創建具有最高權限的admin 證書。

創建證書籤名請求

[root@k8s-master01 ~]# cat > /opt/k8s/cert/admin-csr.json <<EOF
{
    "CN": "admin",
    "hosts": [],
    "key": {
        "algo": "rsa",
        "size": 2048
    },
    "names": [
        {
            "C": "CN",
            "ST": "BeiJing",
            "L": "BeiJing",
            "O": "system:masters",
            "OU": "steams"
        }
    ]
}
EOF
  • O 為 system:masters ,kube-apiserver 收到該證書後將請求的 Group 設置為system:masters;
  • 預定義的 ClusterRoleBinding cluster-admin 將 Group system:masters 與Role cluster-admin 綁定,該 Role 授予所有 API的權限;
  • 該證書只會被 kubectl 當做 client 證書使用,所以 hosts 字段為空;

生成證書和私鑰

[root@k8s-master01 ~]# cfssl gencert -ca=/opt/k8s/cert/ca.pem \
-ca-key=/opt/k8s/cert/ca-key.pem \
-config=/opt/k8s/cert/ca-config.json \
-profile=kubernetes /opt/k8s/cert/admin-csr.json | cfssljson -bare /opt/k8s/cert/admin

[root@k8s-master01 ~]# ll /opt/k8s/cert/admin*
admin.csr       admin-csr.json  admin-key.pem   admin.pem  

5.03 創建和分發 kubeconfig 文件

5.03.01 創建kubeconfig文件

  • kubeconfig 為 kubectl 的配置文件,包含訪問 apiserver 的所有信息,如 apiserver 地址、CA 證書和自身使用的證書;

step.1 設置集群參數, –server=${KUBE_APISERVER}, 指定IP和端口; 本文使用的是haproxy的VIP和端口;如果沒有haproxy代理,就用實際服務的IP和端口!

[root@k8s-master01 ~]# kubectl config set-cluster kubernetes \
--certificate-authority=/opt/k8s/cert/ca.pem \
--embed-certs=true \
--server=https://192.168.2.210:8443 \
--kubeconfig=/root/.kube/kubectl.kubeconfig

step.2 設置客戶端認證參數

[root@k8s-master01 ~]# kubectl config set-credentials kube-admin \
--client-certificate=/opt/k8s/cert/admin.pem \
--client-key=/opt/k8s/cert/admin-key.pem \
--embed-certs=true \
--kubeconfig=/root/.kube/kubectl.kubeconfig

step.3 設置上下文參數

[root@k8s-master01 ~]#  kubectl config set-context kube-admin@kubernetes \
--cluster=kubernetes \
--user=kube-admin \
--kubeconfig=/root/.kube/kubectl.kubeconfig

step.4設置默認上下文

[root@k8s-master01 ~]# kubectl config use-context kube-admin@kubernetes --kubeconfig=/root/.kube/kubectl.kubeconfig

–certificate-authority :驗證 kube-apiserver 證書的根證書;
–client-certificate 、 –client-key :剛生成的 admin 證書和私鑰,連接 kube-apiserver 時使用;
–embed-certs=true :將 ca.pem 和 admin.pem 證書內容嵌入到生成的kubectl.kubeconfig 文件中(不加時,寫入的是證書文件路徑);

5.03.02 驗證kubeconfig文件

[root@k8s-master01 ~]# kubectl config view --kubeconfig=/root/.kube/kubectl.kubeconfig
apiVersion: v1
clusters:
- cluster:
    certificate-authority-data: DATA+OMITTED
    server: https://192.168.2.210:8443
  name: kubernetes
contexts:
- context:
    cluster: kubernetes
    user: kube-admin
  name: kube-admin@kubernetes
current-context: kube-admin@kubernetes
kind: Config
preferences: {}
users:
- name: kube-admin
  user:
    client-certificate-data: REDACTED
    client-key-data: REDACTED

5.03.03 分發 kubeclt 和kubeconfig 文件,分發到所有使用kubectl 命令的節點

[root@k8s-master01 ~]# vi /opt/k8s/script/scp_kubectl_config.sh

MASTER_IPS=("$1" "$2" "$3")
for master_ip in ${MASTER_IPS[@]};do
    echo ">>> ${master_ip}"
    scp /root/kubernetes/server/bin/kubectl root@${master_ip}:/opt/k8s/bin/
    ssh root@${master_ip} "chmod +x /opt/k8s/bin/*"
    scp /root/.kube/kubectl.kubeconfig root@${master_ip}:/root/.kube/config
done
[root@k8s-master01 ~]# bash /opt/k8s/script/scp_kubectl_config.sh 192.168.2.201 192.168.2.202 192.168.2.203

6. 部署master節點

  • kubernetes master 節點運行如下組件:
    kube-apiserver
    kube-scheduler
    kube-controller-manager

  • kube-scheduler 和 kube-controller-manager 可以以集群模式運行,通過 leader 選舉產生一個工作進程,其它進程處於阻塞模式。
  • 對於 kube-apiserver,可以運行多個實例, 但對其它組件需要提供統一的訪問地址,該地址需要高可用。本文檔使用 keepalived 和 haproxy 實現 kube-apiserver VIP 高可用和負載均衡。
  • 因為對master做了keepalived高可用,所以3台服務器都有可能會升成master服務器(主master宕機,會有從升級為主);因此所有的master操作,在3個服務器上都要進行。

下載最新版本的二進制文件, 想辦法!!!

[root@k8s-master01 ~]# wget https://dl.k8s.io/v1.16.2/kubernetes-server-linux-amd64.tar.gz

[root@k8s-master01 ~]# wget https://dl.k8s.io/v1.16.2/kubernetes-server-linux-amd64.tar.gz

將二進制文件拷貝到所有 master 節點

[root@k8s-master01 ~]# vi /opt/k8s/script/scp_master.sh

MASTER_IPS=("$1" "$2" "$3")
for master_ip in ${MASTER_IPS[@]};do
    echo ">>> ${master_ip}"
    scp /root/kubernetes/server/bin/{kube-apiserver,kube-controller-manager,kube-scheduler} root@${master_ip}:/opt/k8s/bin/
    ssh root@${master_ip} "chmod +x /opt/k8s/bin/*"
done
[root@k8s-master01 ~]# bash /opt/k8s/script/scp_master.sh 192.168.2.201 192.168.2.202 192.168.2.203

6.01 部署高可用組件

  • 本文檔講解使用 keepalived 和 haproxy 實現 kube-apiserver 高可用的步驟:
    keepalived 提供 kube-apiserver 對外服務的 VIP;
    haproxy 監聽 VIP,後端連接所有 kube-apiserver 實例,提供健康檢查和負載均衡功能;
  • 運行 keepalived 和 haproxy 的節點稱為 LB 節點。由於 keepalived 是一主多備運行模式,故至少兩個 LB 節點。
  • 本文檔復用 master 節點的三台機器,haproxy 監聽的端口(8443) 需要與 kube-apiserver的端口 6443 不同,避免衝突。
  • keepalived 在運行過程中周期檢查本機的 haproxy 進程狀態,如果檢測到 haproxy 進程異常,則觸發重新選主的過程,VIP 將飄移到新選出來的主節點,從而實現 VIP 的高可用。
  • 所有組件(如 kubeclt、apiserver、controller-manager、scheduler 等)都通過 VIP 和haproxy 監聽的 8443 端口訪問 kube-apiserver 服務。

6.01.01 安裝軟件包,配置haproxy 配置文件

[root@k8s-master01 ~]# yum install keepalived haproxy -y

[root@k8s-master01 ~]# vi /etc/haproxy/haproxy.cfg 
global
    log /dev/log local0
    log /dev/log local1 notice
    chroot /var/lib/haproxy
    stats socket /var/run/haproxy-admin.sock mode 660 level admin
    stats timeout 30s
    user haproxy
    group haproxy
    daemon
    nbproc 1
defaults
    log global
    timeout connect 5000
    timeout client 10m
    timeout server 10m
listen admin_stats
    bind 0.0.0.0:10080
    mode http
    log 127.0.0.1 local0 err
    stats refresh 30s
    stats uri /status
    stats realm welcome login\ Haproxy
    stats auth haproxy:123456
    stats hide-version
    stats admin if TRUE
listen k8s-master
    bind 0.0.0.0:8443
    mode tcp
    option tcplog
    balance source
    server 192.168.2.201 192.168.2.201:6443 check inter 2000 fall 2 rise 2 weight 1
    server 192.168.2.202 192.168.2.202:6443 check inter 2000 fall 2 rise 2 weight 1
    server 192.168.2.203 192.168.2.203:6443 check inter 2000 fall 2 rise 2 weight 1
  • haproxy 在 10080 端口輸出 status 信息;
  • haproxy 監聽所有接口的 8443 端口,該端口與環境變量 ${KUBE_APISERVER} 指定的端口必須一致;
  • server 字段列出所有kube-apiserver監聽的 IP 和端口;

6.01.02 在其他服務器安裝、下發haproxy 配置文件;並啟動檢查haproxy服務

[root@k8s-master01 ~]# vi /opt/k8s/script/haproxy.sh

MASTER_IPS=("$1" "$2" "$3")
for master_ip in ${MASTER_IPS[@]};do
    echo ">>> ${master_ip}"
 #安裝haproxy
    ssh root@${master_ip} "yum install -y keepalived haproxy"
 #下發配置文件
    scp /etc/haproxy/haproxy.cfg root@${master_ip}:/etc/haproxy
 #啟動檢查haproxy服務
    ssh root@${master_ip} "systemctl restart haproxy"
    ssh root@${master_ip} "systemctl enable haproxy.service"
    ssh root@${master_ip} "systemctl status haproxy|grep Active"
 #檢查 haproxy 是否監聽6443 端口
    ssh root@${master_ip} "netstat -lnpt|grep haproxy"
done
[root@k8s-master01 ~]# bash /opt/k8s/script/haproxy.sh 192.168.2.201 192.168.2.202 192.168.2.203

輸出類似:

Active: active (running) since Tue 2019-11-12 01:54:41 CST; 543ms ago
tcp        0      0 0.0.0.0:8443            0.0.0.0:*               LISTEN      4995/haproxy        
tcp        0      0 0.0.0.0:10080           0.0.0.0:*               LISTEN      4995/haproxy   

6.01.03 配置和啟動 keepalived 服務

  • keepalived 是一主(master)多備(backup)運行模式,故有兩種類型的配置文件。
  • master 配置文件只有一份,backup 配置文件視節點數目而定,對於本文檔而言,規劃如下:
    master: 192.168.2.201
    backup:192.168.2.202、192.168.2.203

在192.168.2.201 master主服務;配置文件:

[root@k8s-master01 ~]# vim /etc/keepalived/keepalived.conf

global_defs {
    router_id keepalived_ha_121
}
vrrp_script check-haproxy {
    script "killall -0 haproxy"
    interval 5
    weight -30
}
vrrp_instance VI-k8s-master {
    state MASTER
    priority 120    # 第一台從為110, 以此類推!
    dont_track_primary
    interface eth0
    virtual_router_id 121
    advert_int 3
    track_script {
        check-haproxy
    }
    virtual_ipaddress {
        192.168.2.210
    }
}
  • 我的VIP 所在的接口nterface 為 eth0;根據自己的情況改變
  • 使用 killall -0 haproxy 命令檢查所在節點的 haproxy 進程是否正常。如果異常則將權重減少(-30),從而觸發重新選主過程;
  • router_id、virtual_router_id 用於標識屬於該 HA 的 keepalived 實例,如果有多套keepalived HA,則必須各不相同;

在192.168.2.202, 192.168.2.203兩台backup 服務;配置文件:

[root@k8s-master02 ~]# vi /etc/keepalived/keepalived.conf

global_defs {
        router_id keepalived_ha_122_123
}
vrrp_script check-haproxy {
        script "killall -0 haproxy"
        interval 5
        weight -30
}
vrrp_instance VI-k8s-master {
        state BACKUP
        priority 110   # 第2台從為100
        dont_track_primary
        interface eth0
        virtual_router_id 121
        advert_int 3
        track_script {
        check-haproxy
        }
        virtual_ipaddress {
            192.168.2.210
        }
}
  • priority 的值必須小於 master 的值;兩個從的值也需要不一樣;

開啟keepalived 服務

[root@k8s-master01 ~]# systemctl restart keepalived && systemctl enable keepalived && systemctl status keepalived
[root@k8s-master01 ~]# ip addr
1: lo: <LOOPBACK,UP,LOWER_UP> mtu 65536 qdisc noqueue state UNKNOWN group default qlen 1000
    link/loopback 00:00:00:00:00:00 brd 00:00:00:00:00:00
    inet 127.0.0.1/8 scope host lo
       valid_lft forever preferred_lft forever
    inet6 ::1/128 scope host 
       valid_lft forever preferred_lft forever
2: eth0: <BROADCAST,MULTICAST,UP,LOWER_UP> mtu 1500 qdisc mq state UP group default qlen 1000
    link/ether 00:15:5d:00:68:05 brd ff:ff:ff:ff:ff:ff
    inet 192.168.2.101/24 brd 192.168.2.255 scope global noprefixroute eth0
       valid_lft forever preferred_lft forever
    inet 192.168.2.10/32 scope global eth0
       valid_lft forever preferred_lft forever
    inet6 fe80::f726:9d22:2b89:694c/64 scope link noprefixroute 
       valid_lft forever preferred_lft forever
3: flannel.1: <BROADCAST,MULTICAST,UP,LOWER_UP> mtu 1450 qdisc noqueue state UNKNOWN group default 
    link/ether aa:43:e5:bb:88:28 brd ff:ff:ff:ff:ff:ff
    inet 10.30.34.0/32 scope global flannel.1
       valid_lft forever preferred_lft forever
    inet6 fe80::a843:e5ff:febb:8828/64 scope link 
       valid_lft forever preferred_lft forever
  • 在master主服務器上能看到eth0網卡上已經有VIP的IP地址存在

6.01.04 查看 haproxy 狀態頁面

  • 瀏覽器訪問 192.168.2.210:10080/status 地址

6.02 部署 kube-apiserver 組件

下載二進制文件

  • kubernetes_server 包里有, 已經解壓到/opt/k8s/bin下

6.02.01 創建 kube-apiserver證書和私鑰

創建證書籤名請求

[root@k8s-master01 ~]# cat > /opt/k8s/cert/kube-apiserver-csr.json <<EOF
{
    "CN": "kubernetes",
    "hosts": [
        "127.0.0.1",
        "192.168.2.201",
        "192.168.2.202",
        "192.168.2.203",
        "192.168.2.210",
        "10.96.0.1",
        "kubernetes",
        "kubernetes.default",
        "kubernetes.default.svc",
        "kubernetes.default.svc.cluster",
        "kubernetes.default.svc.cluster.local"
    ],
    "key": {
        "algo": "rsa",
        "size": 2048
    },
    "names": [
        {
          "C": "CN",
          "ST": "BeiJing",
          "L": "BeiJing",
          "O": "k8s",
          "OU": "steams"
        }
    ]
}
EOF
  • hosts 字段指定授權使用該證書的 IP 或域名列表,這裏列出了 VIP 、apiserver節點 IP、kubernetes 服務 IP 和域名;
  • 域名最後字符不能是 . (如不能為kubernetes.default.svc.cluster.local. ),否則解析時失敗,提示: x509:cannot parse dnsName “kubernetes.default.svc.cluster.local.” ;
  • 如果使用非 cluster.local 域名,如 opsnull.com ,則需要修改域名列表中的最後兩個域名為: kubernetes.default.svc.opsnull 、 kubernetes.default.svc.opsnull.com
  • kubernetes 服務 IP 是 apiserver 自動創建的,一般是 –service-cluster-ip-range 參數指定的網段的第一個IP,後續可以通過如下命令獲取:
    kubectl get svc kubernetes

生成證書和私鑰

[root@k8s-master01 ~]# cfssl gencert -ca=/opt/k8s/cert/ca.pem \
-ca-key=/opt/k8s/cert/ca-key.pem \
-config=/opt/k8s/cert/ca-config.json \
-profile=kubernetes /opt/k8s/cert/kube-apiserver-csr.json | cfssljson -bare /opt/k8s/cert/kube-apiserver

[root@k8s-master01 ~]# ll /opt/k8s/cert/kube-apiserver*
kube-apiserver.csr      kube-apiserver-csr.json  kube-apiserver-key.pem  kube-apiserver.pem 

6.02.02 創建加密配置文件

產生一個用來加密Etcd 的 Key:

[root@k8s-master01 ~]# head -c 32 /dev/urandom | base64
# 返回一個key, 每台master節點需要用一樣的 Key!!!
muqIUutYDd5ARLtsg/W1CYWs3g8Fq9uJO/lDpSsv9iw=

使用這個加密的key,創建加密配置文件

[root@k8s-master01 ~]# vi encryption-config.yaml

kind: EncryptionConfig
apiVersion: v1
resources:
  - resources:
      - secrets
    providers:
      - aescbc:
          keys:
            - name: key1
              secret: muqIUutYDd5ARLtsg/W1CYWs3g8Fq9uJO/lDpSsv9iw=
      - identity: {}

6.02.03 將生成的證書和私鑰文件、加密配置文件拷貝到master節點的/opt/k8s目錄下

[root@k8s-master01 ~]# vi /opt/k8s/script/scp_apiserver.sh

MASTER_IPS=("$1" "$2" "$3")
for master_ip in ${MASTER_IPS[@]};do
    echo  ">>> ${master_ip}"
    scp /opt/k8s/cert/kube-apiserver*.pem root@${master_ip}:/opt/k8s/cert/
    scp /root/encryption-config.yaml root@${master_ip}:/opt/k8s/
done 
[root@k8s-master01 ~]# bash /opt/k8s/script/scp_apiserver.sh 192.168.2.201 192.168.2.202 192.168.2.203

6.02.04 創建 kube-apiserver 的 systemd unit 模板文件

[root@k8s-master01 ~]# vi /opt/k8s/kube-apiserver/kube-apiserver.service.template

[Unit]
Description=Kubernetes API Server
Documentation=https://github.com/GoogleCloudPlatform/kubernetes
After=network.target

[Service]
ExecStart=/opt/k8s/bin/kube-apiserver \
--enable-admission-plugins=NamespaceLifecycle,NodeRestriction,LimitRanger,ServiceAccount,DefaultStorageClass,ResourceQuota \
--anonymous-auth=false \
--experimental-encryption-provider-config=/opt/k8s/encryption-config.yaml \
--advertise-address=##MASTER_IP## \
--bind-address=##MASTER_IP## \
--insecure-port=0 \
--authorization-mode=Node,RBAC \
--runtime-config=api/all \
--enable-bootstrap-token-auth \
--service-cluster-ip-range=10.96.0.0/16 \
--service-node-port-range=30000-50000 \
--tls-cert-file=/opt/k8s/cert/kube-apiserver.pem \
--tls-private-key-file=/opt/k8s/cert/kube-apiserver-key.pem \
--client-ca-file=/opt/k8s/cert/ca.pem \
--kubelet-client-certificate=/opt/k8s/cert/kube-apiserver.pem \
--kubelet-client-key=/opt/k8s/cert/kube-apiserver-key.pem \
--service-account-key-file=/opt/k8s/cert/ca-key.pem \
--etcd-cafile=/opt/k8s/cert/ca.pem \
--etcd-certfile=/opt/k8s/cert/kube-apiserver.pem \
--etcd-keyfile=/opt/k8s/cert/kube-apiserver-key.pem \
--etcd-servers=https://192.168.2.201:2379,https://192.168.2.202:2379,https://192.168.2.203:2379 \
--enable-swagger-ui=true \
--allow-privileged=true \
--apiserver-count=3 \
--audit-log-maxage=30 \
--audit-log-maxbackup=3 \
--audit-log-maxsize=100 \
--audit-log-path=/var/log/kube-apiserver-audit.log \
--event-ttl=1h \
--alsologtostderr=true \
--logtostderr=false \
--log-dir=/var/log/kubernetes \
--v=2
Restart=on-failure
RestartSec=5
Type=notify
LimitNOFILE=65536

[Install]
WantedBy=multi-user.target
  • -experimental-encryption-provider-config :啟用加密特性;
  • –authorization-mode=Node,RBAC : 開啟 Node 和 RBAC 授權模式,拒絕未授權的請求;
  • –enable-admission-plugins :啟用 ServiceAccount 和NodeRestriction ;
  • –service-account-key-file :簽名 ServiceAccount Token 的公鑰文件,kube-controller-manager 的 –service-account-private-key-file 指定私鑰文件,兩者配對使用;
  • –tls-*-file :指定 apiserver 使用的證書、私鑰和 CA 文件。 –client-ca-file 用於驗證 client (kue-controller-manager、kube-scheduler、kubelet、kube-proxy 等)請求所帶的證書;
  • –kubelet-client-certificate 、 –kubelet-client-key :如果指定,則使用 https 訪問 kubelet APIs;需要為證書對應的用戶(上面 kubernetes*.pem 證書的用戶為 kubernetes) 用戶定義 RBAC 規則,否則訪問 kubelet API 時提示未授權;
  • –bind-address : 不能為 127.0.0.1 ,否則外界不能訪問它的安全端口6443;
  • –insecure-port=0 :關閉監聽非安全端口(8080);
  • –service-cluster-ip-range : 指定 Service Cluster IP 地址段;
  • –service-node-port-range : 指定 NodePort 的端口範圍;
  • –runtime-config=api/all=true : 啟用所有版本的 APIs,如autoscaling/v2alpha1;
  • –enable-bootstrap-token-auth :啟用 kubelet bootstrap 的 token 認證;
  • –apiserver-count=3 :指定集群運行模式,多台 kube-apiserver 會通過 leader選舉產生一個工作節點,其它節點處於阻塞狀態;

6.02.05 為各master節點創建和分發 kube-apiserver的systemd unit文件; 啟動檢查 kube-apiserver 服務

[root@k8s-master01 ~]# vi /opt/k8s/script/apiserver_service.sh

MASTER_IPS=("$1" "$2" "$3")
#替換模板文件中的變量,為各節點創建 systemd unit 文件
for (( i=0; i < 3; i++ ));do
    sed "s/##MASTER_IP##/${MASTER_IPS[i]}/" /opt/k8s/kube-apiserver/kube-apiserver.service.template > /opt/k8s/kube-apiserver/kube-apiserver-${MASTER_IPS[i]}.service
done
#啟動並檢查 kube-apiserver 服務
for master_ip in ${MASTER_IPS[@]};do
    echo ">>> ${master_ip}"
    scp /opt/k8s/kube-apiserver/kube-apiserver-${master_ip}.service root@${master_ip}:/etc/systemd/system/kube-apiserver.service
    ssh root@${master_ip} "systemctl daemon-reload && systemctl enable kube-apiserver && systemctl restart kube-apiserver"
    ssh root@${master_ip} "systemctl status kube-apiserver |grep 'Active:'"
done
[root@k8s-master01 ~]# bash /opt/k8s/script/apiserver_service.sh 192.168.2.201 192.168.2.202 192.168.2.203

6.02.06 打印 kube-apiserver 寫入 etcd 的數據

[root@k8s-master01 ~]# ETCDCTL_API=3 etcdctl \
--endpoints="https://192.168.2.201:2379,https://192.168.2.202:2379,https://192.168.2.203:2379" \
--cacert=/opt/k8s/cert/ca.pem \
--cert=/opt/etcd/cert/etcd.pem \
--key=/opt/etcd/cert/etcd-key.pem \
get /registry/ --prefix --keys-only

6.02.07 檢查集群信息

[root@k8s-master01 ~]# kubectl cluster-info
Kubernetes master is running at https://192.168.2.210:8443

[root@k8s-master01 ~]# kubectl get all --all-namespaces
NAMESPACE   NAME                 TYPE        CLUSTER-IP   EXTERNAL-IP   PORT(S)   AGE
default     service/kubernetes   ClusterIP   10.96.0.1    <none>        443/TCP   49m

# 6443: 接收 https 請求的安全端口,對所有請求做認證和授權;
# 由於關閉了非安全端口,故沒有監聽 8080;
[root@k8s-master01 ~]# ss -nutlp |grep apiserver
tcp    LISTEN   0        128         192.168.2.201:6443           0.0.0.0:*      users:(("kube-apiserver",pid=4425,fd=6)) 

6.03 部署高可用kube-controller-manager 集群

  • 該集群包含 3 個節點,啟動后將通過競爭選舉機制產生一個 leader 節點,其它節點為阻塞狀態。當 leader 節點不可用后,剩餘節點將再次進行選舉產生新的 leader 節點,從而保證服務的可用性。
  • 為保證通信安全,本文檔先生成 x509 證書和私鑰,kube-controller-manager 在如下兩種情況下使用該證書:
    與 kube-apiserver 的安全端口通信時;
    在安全端口(https,10252) 輸出 prometheus 格式的 metrics;

準備工作:下載kube-controller-manager二進制文件(包含在kubernetes-server包里, 已解壓發送)

6.03.01 創建 kube-controller-manager 證書和私鑰

創建證書籤名請求:

[root@k8s-master01 ~]# cat > /opt/k8s/cert/kube-controller-manager-csr.json <<EOF
{
    "CN": "system:kube-controller-manager",
    "key": {
        "algo": "rsa",
        "size": 2048
    },
    "hosts": [
        "127.0.0.1",
        "192.168.2.201",
        "192.168.2.202",
        "192.168.2.203"
    ],
    "names": [
        {
            "C": "CN",
            "ST": "BeiJing",
            "L": "BeiJing",
            "O": "system:kube-controller-manager",
            "OU": "steams"
        }
    ]
}
EOF
  • hosts 列表包含所有 kube-controller-manager 節點 IP;
  • CN 為 system:kube-controller-manager、O 為 system:kube-controller-manager(kubernetes 內置的 ClusterRoleBindings system:kube-controller-manager 賦予kube-controller-manager 工作所需的權限.)

生成證書和私鑰

cfssl gencert -ca=/opt/k8s/cert/ca.pem \
-ca-key=/opt/k8s/cert/ca-key.pem \
-config=/opt/k8s/cert/ca-config.json \
-profile=kubernetes /opt/k8s/cert/kube-controller-manager-csr.json | cfssljson -bare /opt/k8s/cert/kube-controller-manager

[root@k8s-master01 ~]# ll /opt/k8s/cert/kube-controller-manager*
kube-controller-manager.csr       kube-controller-manager-csr.json  kube-controller-manager-key.pem   kube-controller-manager.pem  

6.03.02 創建.kubeconfig 文件

  • kubeconfig 文件包含訪問 apiserver 的所有信息,如 apiserver 地址、CA 證書和自身使用的證書;

執行命令,生成kube-controller-manager.kubeconfig文件

# step.1 設置集群參數:
[root@k8s-master01 ~]# kubectl config set-cluster kubernetes \
--certificate-authority=/opt/k8s/cert/ca.pem \
--embed-certs=true \
--server=https://192.168.2.210:8443 \
--kubeconfig=/opt/k8s/kube-controller-manager/kube-controller-manager.kubeconfig

# step.2 設置客戶端認證參數
[root@k8s-master01 ~]# kubectl config set-credentials system:kube-controller-manager \
--client-certificate=/opt/k8s/cert/kube-controller-manager.pem \
--client-key=/opt/k8s/cert/kube-controller-manager-key.pem \
--embed-certs=true \
--kubeconfig=/opt/k8s/kube-controller-manager/kube-controller-manager.kubeconfig

# step.3 設置上下文參數
[root@k8s-master01 ~]# kubectl config set-context system:kube-controller-manager@kubernetes \
--cluster=kubernetes \
--user=system:kube-controller-manager \
--kubeconfig=/opt/k8s/kube-controller-manager/kube-controller-manager.kubeconfig

# tep.4 設置默認上下文
[root@k8s-master01 ~]# kubectl config use-context system:kube-controller-manager@kubernetes \
--kubeconfig=/opt/k8s/kube-controller-manager/kube-controller-manager.kubeconfig

驗證kube-controller-manager.kubeconfig文件

[root@k8s-master01 ~]# kubectl config view --kubeconfig=/opt/k8s/kube-controller-manager/kube-controller-manager.kubeconfig
apiVersion: v1
clusters:
- cluster:
    certificate-authority-data: DATA+OMITTED
    server: https://192.168.2.210:8443
  name: kubernetes
contexts:
- context:
    cluster: kubernetes
    user: system:kube-controller-manager
  name: system:kube-controller-manager@kubernetes
current-context: system:kube-controller-manager@kubernetes
kind: Config
preferences: {}
users:
- name: system:kube-controller-manager
  user:
    client-certificate-data: REDACTED
    client-key-data: REDACTED

分發生成的證書和私鑰、kubeconfig 到所有 master 節點

[root@k8s-master01 ~]# vi /opt/k8s/script/scp_controller_manager.sh

MASTER_IPS=("$1" "$2" "$3")
for master_ip in ${MASTER_IPS[@]};do
    echo ">>> ${master_ip}"
    scp /opt/k8s/cert/kube-controller-manager*.pem root@${master_ip}:/opt/k8s/cert/
    scp /opt/k8s/kube-controller-manager/kube-controller-manager.kubeconfig root@${master_ip}:/opt/k8s/kube-controller-manager/
done
[root@k8s-master01 ~]# bash /opt/k8s/script/scp_controller_manager.sh 192.168.2.201 192.168.2.202 192.168.2.203

6.03.03 創建和分發 kube-controller-manager 的 systemd unit 文件

[root@k8s-master01 ~]# vi /opt/k8s/kube-controller-manager/kube-controller-manager.service.template

[Unit]
Description=Kubernetes Controller Manager
Documentation=https://github.com/GoogleCloudPlatform/kubernetes

[Service]
ExecStart=/opt/k8s/bin/kube-controller-manager \
--port=0 \
--secure-port=10252 \
--bind-address=127.0.0.1 \
--kubeconfig=/opt/k8s/kube-controller-manager/kube-controller-manager.kubeconfig \
--service-cluster-ip-range=10.96.0.0/16 \
--cluster-name=kubernetes \
--cluster-signing-cert-file=/opt/k8s/cert/ca.pem \
--cluster-signing-key-file=/opt/k8s/cert/ca-key.pem \
--experimental-cluster-signing-duration=8760h \
--root-ca-file=/opt/k8s/cert/ca.pem \
--service-account-private-key-file=/opt/k8s/cert/ca-key.pem \
--leader-elect=true \
--feature-gates=RotateKubeletServerCertificate=true \
--controllers=*,bootstrapsigner,tokencleaner \
--horizontal-pod-autoscaler-use-rest-clients=true \
--horizontal-pod-autoscaler-sync-period=10s \
--tls-cert-file=/opt/k8s/cert/kube-controller-manager.pem \
--tls-private-key-file=/opt/k8s/cert/kube-controller-manager-key.pem \
--use-service-account-credentials=true \
--alsologtostderr=true \
--logtostderr=false \
--log-dir=/var/log/kubernetes \
--v=2
Restart=on
Restart=on-failure
RestartSec=5

[Install]
WantedBy=multi-user.target
  • –port=0:關閉監聽 http /metrics 的請求,同時 –address 參數無效,–bind-address 參數有效;
  • –secure-port=10252、–bind-address=0.0.0.0: 在所有網絡接口監聽 10252 端口的 https /metrics 請求;
  • –kubeconfig:指定 kubeconfig 文件路徑,kube-controller-manager 使用它連接和驗證 kube-apiserver;
  • –cluster-signing-*-file:簽名 TLS Bootstrap 創建的證書;
  • –experimental-cluster-signing-duration:指定 TLS Bootstrap 證書的有效期;
  • –root-ca-file:放置到容器 ServiceAccount 中的 CA 證書,用來對 kube-apiserver 的證書進行校驗;
  • –service-account-private-key-file:簽名 ServiceAccount 中 Token 的私鑰文件,必須和 kube-apiserver 的 –service-account-key-file 指定的公鑰文件配對使用;
  • –service-cluster-ip-range :指定 Service Cluster IP 網段,必須和 kube-apiserver 中的同名參數一致;
  • –leader-elect=true:集群運行模式,啟用選舉功能;被選為 leader 的節點負責處理工作,其它節點為阻塞狀態;
  • –feature-gates=RotateKubeletServerCertificate=true:開啟 kublet server 證書的自動更新特性;
  • –controllers=*,bootstrapsigner,tokencleaner:啟用的控制器列表,tokencleaner 用於自動清理過期的 Bootstrap token;
  • –horizontal-pod-autoscaler-*:custom metrics 相關參數,支持 autoscaling/v2alpha1;
  • –tls-cert-file、–tls-private-key-file:使用 https 輸出 metrics 時使用的 Server 證書和秘鑰;
  • –use-service-account-credentials=true:

6.03.04 kube-controller-manager 的權限

  • ClusteRole: system:kube-controller-manager 的權限很小,只能創建 secret、serviceaccount 等資源對象,各 controller 的權限分散到 ClusterRole system:controller:XXX 中。
  • 需要在 kube-controller-manager 的啟動參數中添加 –use-service-account-credentials=true 參數,這樣 main controller 會為各 controller 創建對應的 ServiceAccount XXX-controller。
  • 內置的 ClusterRoleBinding system:controller:XXX 將賦予各 XXX-controller ServiceAccount 對應的 ClusterRole system:controller:XXX 權限。

6.03.05 分發systemd unit 文件到所有master 節點;啟動檢查 kube-controller-manager 服務

[root@k8s-master01 ~]# vi /opt/k8s/script/controller_manager_service.sh

MASTER_IPS=("$1" "$2" "$3")
for master_ip in ${MASTER_IPS[@]};do
        echo ">>> ${master_ip}"
        scp /opt/k8s/kube-controller-manager/kube-controller-manager.service.template root@${master_ip}:/etc/systemd/system/kube-controller-manager.service
        ssh root@${master_ip} "systemctl daemon-reload && systemctl enable kube-controller-manager && systemctl start kube-controller-manager "
        ssh root@${master_ip} "systemctl status kube-controller-manager|grep Active"
done
[root@k8s-master01 ~]# bash /opt/k8s/script/controller_manager_service.sh 192.168.2.201 192.168.2.202 192.168.2.203

6.03.6 查看輸出的 metric

[root@k8s-master01 ~]# ss -nutlp |grep kube-controll
tcp    LISTEN   0        128             127.0.0.1:10252          0.0.0.0:*      users:(("kube-controller",pid=9382,fd=6))  

6.03.07 測試 kube-controller-manager 集群的高可用

  • 停掉一個或兩個節點的 kube-controller-manager 服務,觀察其它節點的日誌,看是否獲取了 leader 權限。
  • 查看當前的 leader
[root@k8s-master02 ~]# kubectl get endpoints kube-controller-manager --namespace=kube-system -o yaml

6.04 部署高可用 kube-scheduler 集群

  • 該集群包含 3 個節點,啟動后將通過競爭選舉機制產生一個 leader 節點,其它節點為阻塞狀態。當 leader 節點不可用后,剩餘節點將再次進行選舉產生新的 leader 節點,從而保證服務的可用性。
  • 為保證通信安全,本文檔先生成 x509 證書和私鑰,kube-scheduler 在如下兩種情況下使用該證書:
    與 kube-apiserver 的安全端口通信;
    在安全端口(https,10251) 輸出 prometheus 格式的 metrics;

準備工作:下載kube-scheduler 的二進制文件—^^^

6.04.01 創建 kube-scheduler 證書和私鑰

創建證書籤名請求:

[root@k8s-master01 ~]# cat > /opt/k8s/cert/kube-scheduler-csr.json <<EOF
{
    "CN": "system:kube-scheduler",
    "hosts": [
      "127.0.0.1",
      "192.168.2.201",
      "192.168.2.202",
      "192.168.2.203"
    ],
    "key": {
        "algo": "rsa",
        "size": 2048
    },
    "names": [
      {
        "C": "CN",
        "ST": "BeiJing",
        "L": "BeiJing",
        "O": "system:kube-scheduler",
        "OU": "steams"
      }
    ]
}
EOF
  • hosts 列表包含所有 kube-scheduler 節點 IP;
  • CN 為 system:kube-scheduler、O 為 system:kube-scheduler (kubernetes 內置的 ClusterRoleBindings system:kube-scheduler 將賦予 kube-scheduler 工作所需的權限.)

生成證書和私鑰

[root@k8s-master01 ~]# cfssl gencert -ca=/opt/k8s/cert/ca.pem \
-ca-key=/opt/k8s/cert/ca-key.pem \
-config=/opt/k8s/cert/ca-config.json \
-profile=kubernetes /opt/k8s/cert/kube-scheduler-csr.json | cfssljson -bare /opt/k8s/cert/kube-scheduler

[root@k8s-master01 ~]# ll /opt/k8s/cert/kube-scheduler*
kube-scheduler.csr       kube-scheduler-csr.json  kube-scheduler-key.pem   kube-scheduler.pem  

6.04.02 創建kubeconfig 文件

  • kubeconfig 文件包含訪問 apiserver 的所有信息,如 apiserver 地址、CA 證書和自身使用的證書;

執行命令,生成kube-scheduler.kubeconfig文件

# step.1 設置集群參數
[root@k8s-master01 ~]# kubectl config set-cluster kubernetes \
--certificate-authority=/opt/k8s/cert/ca.pem \
--embed-certs=true \
--server=https://192.168.2.210:8443 \
--kubeconfig=/opt/k8s/kube-scheduler/kube-scheduler.kubeconfig

# step.2 設置客戶端認證參數
[root@k8s-master01 ~]# kubectl config set-credentials system:kube-scheduler \
--client-certificate=/opt/k8s/cert/kube-scheduler.pem \
--client-key=/opt/k8s/cert/kube-scheduler-key.pem \
--embed-certs=true  \
--kubeconfig=/opt/k8s/kube-scheduler/kube-scheduler.kubeconfig

# step.3 設置上下文參數
[root@k8s-master01 ~]# kubectl config set-context system:kube-scheduler@kubernetes \
--cluster=kubernetes \
--user=system:kube-scheduler \
--kubeconfig=/opt/k8s/kube-scheduler/kube-scheduler.kubeconfig

# step.4設置默認上下文
[root@k8s-master01 ~]# kubectl config use-context system:kube-scheduler@kubernetes \
--kubeconfig=/opt/k8s/kube-scheduler/kube-scheduler.kubeconfig

驗證kube-controller-manager.kubeconfig文件

[root@k8s-master01 ~]# kubectl config view --kubeconfig=/opt/k8s/kube-scheduler/kube-scheduler.kubeconfig
apiVersion: v1
clusters:
- cluster:
    certificate-authority-data: DATA+OMITTED
    server: https://192.168.2.210:8443
  name: kubernetes
contexts:
- context:
    cluster: kubernetes
    user: system:kube-scheduler
  name: system:kube-scheduler@kubernetes
current-context: system:kube-scheduler@kubernetes
kind: Config
preferences: {}
users:
- name: system:kube-scheduler
  user:
    client-certificate-data: REDACTED
    client-key-data: REDACTED

6.04.03 分發生成的證書和私鑰、kubeconfig 到所有 master 節點

[root@k8s-master01 ~]# vi /opt/k8s/script/scp_scheduler.sh

MASTER_IPS=("$1" "$2" "$3")
for master_ip in ${MASTER_IPS[@]};do
        echo ">>> ${master_ip}"
        scp /opt/k8s/cert/kube-scheduler*.pem root@${master_ip}:/opt/k8s/cert/
        scp /opt/k8s/kube-scheduler/kube-scheduler.kubeconfig root@${master_ip}:/opt/k8s/kube-scheduler/
done
[root@k8s-master01 ~]# bash /opt/k8s/script/scp_scheduler.sh 192.168.2.201 192.168.2.202 192.168.2.203

6.04.04 創建kube-scheduler 的 systemd unit 文件

[root@k8s-master01 ~]# vi /opt/k8s/kube-scheduler/kube-scheduler.service.template

[Unit]
Description=Kubernetes Scheduler
Documentation=https://github.com/GoogleCloudPlatform/kubernetes

[Service]
ExecStart=/opt/k8s/bin/kube-scheduler \
  --address=127.0.0.1 \
  --kubeconfig=/opt/k8s/kube-scheduler/kube-scheduler.kubeconfig \
  --leader-elect=true \
  --alsologtostderr=true \
  --logtostderr=false \
  --log-dir=/var/log/kubernetes \
  --v=2
Restart=on-failure
RestartSec=5

[Install]
WantedBy=multi-user.target
  • ps: kube-scheduler目前僅支持http, 所以少了一大推相關安全設定!
  • –address:在 127.0.0.1:10251 端口接收 http /metrics 請求;kube-scheduler 目前還不支持接收 https 請求;
  • –kubeconfig:指定 kubeconfig 文件路徑,kube-scheduler 使用它連接和驗證 kube-apiserver;
  • –leader-elect=true:集群運行模式,啟用選舉功能;被選為 leader 的節點負責處理工作,其它節點為阻塞狀態;

6.04.05 分發systemd unit 文件到所有master 節點;啟動檢查kube-scheduler 服務

[root@k8s-master01 ~]# vi /opt/k8s/script/scheduler_service.sh

MASTER_IPS=("$1" "$2" "$3")
for master_ip in ${MASTER_IPS[@]};do
        echo ">>> ${master_ip}"
        scp /opt/k8s/kube-scheduler/kube-scheduler.service.template root@${master_ip}:/etc/systemd/system/kube-scheduler.service
        ssh root@${master_ip} "systemctl daemon-reload && systemctl enable kube-scheduler && systemctl start kube-scheduler && systemctl status kube-scheduler|grep Active"
done
[root@k8s-master01 ~]# bash /opt/k8s/script/scheduler_service.sh 192.168.2.201 192.168.2.202 192.168.2.203

6.04.06 查看輸出的 metric

  • kube-scheduler 監聽 10251 端口,接收 http 請求:
[root@k8s-master01 ~]# ss -nutlp |grep kube-scheduler
tcp    LISTEN   0        128             127.0.0.1:10251          0.0.0.0:*      users:(("kube-scheduler",pid=8584,fd=6))                                       
tcp    LISTEN   0        128                     *:10259                *:*      users:(("kube-scheduler",pid=8584,fd=7))   
                                    
[root@k8s-master01 ~]# curl -s http://127.0.0.1:10251/metrics |head
# HELP apiserver_audit_event_total [ALPHA] Counter of audit events generated and sent to the audit backend.
# TYPE apiserver_audit_event_total counter
apiserver_audit_event_total 0
# HELP apiserver_audit_requests_rejected_total [ALPHA] Counter of apiserver requests rejected due to an error in audit logging backend.
# TYPE apiserver_audit_requests_rejected_total counter
apiserver_audit_requests_rejected_total 0
# HELP apiserver_client_certificate_expiration_seconds [ALPHA] Distribution of the remaining lifetime on the certificate used to authenticate a request.
# TYPE apiserver_client_certificate_expiration_seconds histogram
apiserver_client_certificate_expiration_seconds_bucket{le="0"} 0
apiserver_client_certificate_expiration_seconds_bucket{le="1800"} 0

6.04.07 測試 kube-scheduler 集群的高可用

  • 停掉一個或兩個節點的 kube-scheduler 服務,觀察其它節點的日誌,看是否獲取了 leader 權限。
  • 查看當前的 leader
[root@k8s-master02 ~]# kubectl get endpoints kube-scheduler --namespace=kube-system -o yaml

master集群已部署完畢!

本站聲明:網站內容來源於博客園,如有侵權,請聯繫我們,我們將及時處理

【其他文章推薦】

※如何讓商品強力曝光呢? 網頁設計公司幫您建置最吸引人的網站,提高曝光率!!

網頁設計一頭霧水??該從何著手呢? 找到專業技術的網頁設計公司,幫您輕鬆架站!

※想知道最厲害的台北網頁設計公司推薦台中網頁設計公司推薦專業設計師”嚨底家”!!

匈牙利農場出現H5N8禽流感 將撲殺5萬隻火雞

摘錄自2020年1月13日中央廣播電台報導

匈牙利國家食品安全局(NEBIH)今(13日)宣布,匈牙利西北部一座大型火雞場檢測出雞隻感染高致病性H5N8禽流感病毒株。

匈牙利國家食品安全局表示,這座大型火雞場內的所有火雞,估計超過5萬隻必須加以撲殺,並採取其他預防措施,以遏阻禽流感病毒擴散。

國家食安局表示,匈牙利將實施生禽與禽肉的運輸限制,以阻止禽流感病毒散播,並指H5N8禽流感病毒至今在歐洲並未出現人類感染的風險。

匈牙利北部的鄰邦斯洛伐克(Slovakia)10日也通報西部一處家庭養雞場(backyard poultry)檢測出H5N8禽流感病毒株,同時也是將近三年來,斯洛伐克首度檢測出家禽感染H5N8禽流感病毒株。

本站聲明:網站內容來源環境資訊中心https://e-info.org.tw/,如有侵權,請聯繫我們,我們將及時處理

【其他文章推薦】

※為什麼 USB CONNECTOR 是電子產業重要的元件?

網頁設計一頭霧水??該從何著手呢? 找到專業技術的網頁設計公司,幫您輕鬆架站!

※想要讓你的商品成為最夯、最多人討論的話題?網頁設計公司讓你強力曝光

※想知道最厲害的台北網頁設計公司推薦台中網頁設計公司推薦專業設計師”嚨底家”!!

澳洲大雨將至 野火可望舒緩卻憂山崩

摘錄自2020年1月15日中央社報導

澳洲森林大火延燒數月,氣象與水利主管單位表示,預測大雨和風暴將到來,可望緩解部分火勢,但大雨傾盆而下,又可能帶來山崩及水污染問題。

澳洲氣象局(Bureau of Meteorology)表示,預料天氣型態將轉變,為澳洲東部許多受災地區帶來更多水氣,有助於控制火勢,甚至還可撲滅一些。但這場亟需的降雨不盡然是好消息。

氣象學者史卡利(Sarah Scully)在氣象局網站一段影音中表示,大雨加上勁風雷雨可能帶來猝不及防的水患,特別是新南威爾斯州(New South Wales)及維多利亞州(Victoria)的焚毀地區,這些地區目前很脆弱,易受樹木倒下及山崩影響。

本站聲明:網站內容來源環境資訊中心https://e-info.org.tw/,如有侵權,請聯繫我們,我們將及時處理

【其他文章推薦】

※如何讓商品強力曝光呢? 網頁設計公司幫您建置最吸引人的網站,提高曝光率!!

網頁設計一頭霧水??該從何著手呢? 找到專業技術的網頁設計公司,幫您輕鬆架站!

※想知道最厲害的台北網頁設計公司推薦台中網頁設計公司推薦專業設計師”嚨底家”!!

中國:2015年新能源汽車銷量將超過美國

據國家工信部裝備工業司發佈的最新數據顯示,2015年前10個月,國內新能源汽車累計生產20.69萬輛,同比增長3倍。其中,純電動乘用車生產8.71萬輛,同比增長3倍,插電式混合動力乘用車生產4.55萬輛,同比增長3倍;純電動商用車生產5.93萬輛,同比增長9倍,插電式混合動力商用車生產1.50萬輛,同比增長88%。同時,2015年前十個月新能源汽車銷售17.11萬輛,同比增長2.9倍。其中純電動汽車銷售11.38萬輛,同比增長3.9倍;插電式混合動力汽車銷售5.73萬輛,同比增長1.8倍。   國家863節能與新能源汽車專案監理諮詢專家組組長王秉剛表示,2015年結束時,中國累計銷售量可能接近美國累計銷售量,中國和美國會成為世界上銷售新能源汽車最多的國家。   王秉剛指出,從發展勢頭來看,中國的發展勢頭高過美國,國內2015年的上半年銷售量超過美國同期的銷售量,相信2015年全年肯定超過美國今年的銷售量,增長趨勢高於美國,到明年中國可能會成為世界上新能源汽車累計銷售量最多的國家。   從2014年以來,中央政府密集發佈新能源汽車政策,這個時期也被認作為新能源汽車發展階段的推廣階段。目前,地方政府在新能源汽車推廣上也做出了很多努力,上海、北京、江蘇、浙江等省市推廣數量超過萬輛。新能源汽車在公共領域的推廣工作穩步推進,而私人領域已經成為推廣主體,新能源汽車有望進入快速發展期。   中國製造2025規劃中指出,到2020年新能源汽車銷量突破100萬輛,2025年突破300萬輛。   資料來源:科技日報

本站聲明:網站內容來源於EnergyTrend https://www.energytrend.com.tw/ev/,如有侵權,請聯繫我們,我們將及時處理

【其他文章推薦】

※為什麼 USB CONNECTOR 是電子產業重要的元件?

網頁設計一頭霧水??該從何著手呢? 找到專業技術的網頁設計公司,幫您輕鬆架站!

※想要讓你的商品成為最夯、最多人討論的話題?網頁設計公司讓你強力曝光

※想知道最厲害的台北網頁設計公司推薦台中網頁設計公司推薦專業設計師”嚨底家”!!

中國國務院:積極推動農村新能源汽車發展

11月23日,國務院印發了《關於積極發揮新消費引領作用加快培育形成新供給新動力的指導意見》(簡稱《指導意見》),國務院針對消費升級的社會現狀,全面部署以消費升級引領產業升級 ,提出要創造國內新消費,形成經濟新動力。其中,關於汽車產業的有以下幾點。  
農村、服務型消費大有可為   在農村消費方面。隨著農村居民收入持續較快增長,農村消費表現出明顯的梯度追趕型 特徵,農村市場在家用轎車等方面還有很大提升空間。   在服務型消費方面。隨著物質生活水準提高,鄉村旅遊、自駕車房車旅遊等服務消費迅速增長。以上兩方面,家用車市場仍大有可為 。   檔指出,要加快完善標準、體系,加強監管,規範市場,並力求打造國際性消費市場的良好環境。  
推動新能源、互聯網汽車發展   檔強調,要圍繞消費升級需求,營造李克強提出的大眾創業、萬眾創新良好環境。   為此,要進一步壯大戰略性新興產業。順應新一輪科技革命趨勢,重視顛覆性技術的創新與應用,更好滿足智能化、個性化、時尚化的消費需求,並要開拓新的需求,比如培育壯大新能源汽車等戰略性新興產業等。   在資訊消費方面,要推動互聯網與汽車等產業跨界融合。這在刺激資訊消費、帶動各領域消費之外,也為雲計算、大數據、物聯網等基礎設施的建設,以及相關技術研發和產品服務的發展帶來了廣闊前景。  
完善交通基礎配備   相應地,檔要求強化基礎設施的支撐,完善、優化土地政策。   優化用地的供給方式,更好地滿足新消費、新投資專案的用地需求。比如,對於新興產業方面,要在多類途徑上,保障電動汽車充電設施等小型配套基礎設施的用地需求。   在服務消費上,要加快自駕車房車營地、停車場等旅遊基礎設施建設,發展智能交通,推動從機場、車站、客運碼頭到主要景區交通零距離換乘和無縫化銜接。   對各類居住公共服務設施實行最低配置規模限制,比如加快電動汽車充電設施、城市停車場的佈局和建設。  
政策背景:   十一左右,國務院密集出臺了一系列示好新能源汽車的檔。比如各地不得對新能源車限行限購,國家繼續實行補貼;新建住宅停車位建設或預留安裝充電設施的比例應達到100%,大型公共建築物、公共停車場不低於10%;積極推動充電樁標準的制定。   對於未來的規劃,《關於加快電動汽車充電基礎設施建設的指導意見》指出,擬到2020年,基本建成適度超前、車樁相隨、智能高效的充電基礎設施體系,滿足超過500萬輛電動汽車的充電需求。   在《中國製造2025》路線圖中,新能源汽車產業未來十年發展已做好規劃。到2025年,中國新能源汽車將達到汽車市場容量的20%,自主品牌將占其中80%以上。   服務型消費方面,8月份的國務院檔《國務院辦公廳關於進一步促進旅遊投資和消費的若干意見》中,也提出過未來的規劃。   這次《指導意見》是將汽車產業放在中國整體消費升級的角度,去詮釋它可能的市場和未來的道路。發展新能源汽車的方向已經明晰,同時目前的市場也將下探,新的增長點正一步步向農村、小城市市場轉移。國家堅定地把握著未來的方向,車企也應順勢而行,把握當下,也把握將來。   文章來源:中國產業競爭情報網

本站聲明:網站內容來源於EnergyTrend https://www.energytrend.com.tw/ev/,如有侵權,請聯繫我們,我們將及時處理

【其他文章推薦】

※如何讓商品強力曝光呢? 網頁設計公司幫您建置最吸引人的網站,提高曝光率!!

網頁設計一頭霧水??該從何著手呢? 找到專業技術的網頁設計公司,幫您輕鬆架站!

※想知道最厲害的台北網頁設計公司推薦台中網頁設計公司推薦專業設計師”嚨底家”!!

使用Samba服務實現文件共享

1.在虛擬機上安裝Samba服務安裝包 (在下載之前檢查客戶機與服務器是否能夠ping通)(Samba服務的主要端口號為137 138 139  445)

(鼠標右擊桌面,打開終端,測試和yum是否能夠ping通,下面的命令行是我的yum的IP地址)

[root@huming_hbza ~]#ping 192.168.26.10

然後輸入命令行:(安裝Samba服務安裝包)

[root@huming_hbza ~]#yum install samba

執行結果如下圖:

 

如下圖顯示錶明安裝成功:

2.修改配置文件

在這裏提醒讀者的是:修改配置文件之前,我們可以養成良好的習慣將原始的配置文件備份下來

具體執行命令行如下:

[root@huming_hbza ~]#cp /etc/samba/smb.conf /etc/samba/smb.conf.bak

執行如下圖所示:

接下來讓我們進入到Samba文件中修改Samba的配置文件,此時需要記住的是smb.conf 文件是Samba的配置文件

命令行:

[root@huming_hbza ~]#cd /etc/samba
[root@huming_hbza ~]#vim smb.conf

敲回車之後就會彈出如下圖所示的界面:

[global]
    workgroup = workgroup                   //工作組名稱
    server string = Samba Server %v         //服務器介紹信息,參數%v為显示SMB版本號
    security = user                                //安全驗證的方式
    map to guest = bad user                  
    dns proxy = no
[anonymous]                                           //共享名稱為anonymous
    comment = This is a dirctory of anonymous.       //警告用戶的內容
    path = /samba/anonymous                               //共享文件夾所在的位置
    browseable = yes                                             
    writeable = yes                                   //允許寫入操作      
    guest ok = yes                                   //是否所有人可見,等同於“public參數”
    read only = no

將上圖中的配置文件改成如下圖所示:(注:anonymous部分是需要自己添加進去的,而global部分是需要在原來的基礎上進行更改)

保存退出

 

創建共享目錄anonymous,進入到該目錄下並在anonymous文件中創建一個1.txt文件,並且開啟smb和nmb服務以及將這兩個服務設置為開機自啟動 ,具體命令行操作如下:

[root@huming_hbza ~]#mkdir -p /samba/anonymous
[root@huming_hbza ~]#cd /samba/anonymous
[root@huming_hbza ~]#echo "deyaugyua123456789" > 1.txt    //在anonymous文件中創建一個1.txt
[root@huming_hbza ~]#systemctl start smb.service
[root@huming_hbza ~]#systenctl start nmb.service
[root@huming_hbza ~]#systemctl enable smb.service //設置為開機自啟動
[root@huming_hbza ~]#systemctl enable nmb.service //設置為開機自啟動

操作如下圖示:

 

 接下來可以在自己的主機上打開我的電腦輸入:

\\192.168.26.100(自己建立的Samba服務的客戶機的地址 )

 

 注:自己的主機一定要和客戶機ping通否則會出現如下圖提示:

 

 然後輸入CentOS系統的賬戶和密碼就是登陸憑證,進去之後就是如下界面:(在CentOS系統中創立的文件)

 

 

然後點擊打開右擊之後發現是可以複製的,即也可以拖拽複製到自己的主機上如下圖显示,但是這裏提醒一下讀者,因為在配置smb.conf文件的權限時候沒有加上寫權限是關閉的,即在自己主機上是不可以保存以及上傳文件的,只可以下載文件,如果有需要可以再去更改一下配置文件,

 

 

 

 

 

 

如果更改文件保存的話會出現如下圖的提示:

 

 

Samba服務的操作就介紹到這裏了,多數我們使用是為了從服務器下載文件比較方便才進行的,感興趣的小夥伴趕緊跟着教程去試試吧

 

本站聲明:網站內容來源於博客園,如有侵權,請聯繫我們,我們將及時處理

【其他文章推薦】

※為什麼 USB CONNECTOR 是電子產業重要的元件?

網頁設計一頭霧水??該從何著手呢? 找到專業技術的網頁設計公司,幫您輕鬆架站!

※想要讓你的商品成為最夯、最多人討論的話題?網頁設計公司讓你強力曝光

※想知道最厲害的台北網頁設計公司推薦台中網頁設計公司推薦專業設計師”嚨底家”!!